授人以鱼,不如授人以渔——经济学主观性试题的主要类型及解题技巧二、2010年高考的考核能力与要求三、解答主观题的基本思维过程四、主要类...
主观题规范练(四)(对应学生用书第229页)38.(14分)(2020·广东省肇庆市第三次检测)阅读材料,回答问题。基础设施在经济社会发展中具有战略...
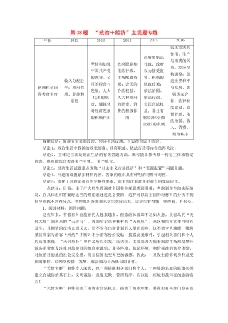
第38题“政治+经济”主观题专练年份20122013201420152016新课标全国卷考查角度收入分配公平;政府性质、职能和原则坚持和加强中国共产党的...
粤教版九年级思想品德主观题1、阅读材料,回答问题:材料一;2010年8月8日凌晨,甘肃省舟曲因强降雨引发滑坡泥石流,堵塞嘉陵江上游支流龙...
认识评价类主观题此类题通常是材料先给出一个重大的社会现象(观点),然后要求学生利用发散性思维,运用所学的知识谈谈对这一现象(观点)的认...
2006年各地高考语文现代文主观题汇编一、(22分)阅读下面的文字,完成14~17题。(全国卷1)阳光的香味林清玄我遇见一位年轻的农夫,在南...
文化“民以食为天,食以安为先”。地沟油流向餐桌的代价太大了!我们不得不质疑:“地沟油”泛滥,商家诚信何在?请你从文化生活角度分析我...
[在此处键入]镇江中学2014级经济生活二轮复习学案六月鲜花为勇敢者绽放《政治生活》主观题答题主线梳理主线梳理一般含必要性和意义,请根据...
探究开放类主观题综合探究类题目又称探究与实践题,融开放性、探究性、实践性、生成性、自主性、价值性等为一体,以社会、经济、科技和生活...
高考历史主观题解题三部曲一、读:解题的基础(一般情况下,应读两遍)l、第一遍粗读,了解大意。主要任务有两个:第一,了解材料涉及的时...
初中历史总复习主观题精选73题1、你是如何理解孟子:“富贵不能淫,贫贱不能移,威武不能屈”的含义?举出我国历史上体现这种浩然之气的事...
一.有机推断题写结构简式、分子式、同分异构体、有机反应式、官能团名称、反应类型等。例:(2006年.全国理综I.29)萨罗(Salol)是一种...
高二历史班期末复习资料——主观题训练21.“欲求超胜,必须会通”,继承、借鉴与创新是民族文化发展面临的亘古常新的课题。阅读材料,回答...
1.指导思想:全面、准确、重点、深刻、规范。2.审题速度:慢3.基本思路:看设问看材料画关键词归纳中心回归课本筛选知识写出观点。是什么通...
一.声音质量主观评价的必要条件声音质量主观评价必要条件有五项基本内容组成。1、主观评价《用语》;2、主观评价用《听音室的技术性能》;...
教育学:1、近代教育的主要特征。系统组织义务教育立法,摆脱宗教两功利。系统:学校教育系统逐步完善;组织:创立了新的教育组织形式—班...
主观题综合训练(6-9)主观题综合训练1.(8分)南京市政府贯彻国家要求,深入开展食品药品安全专项整治,健全并严格执行产品质量安全标准,实...
高三政治《政治生活》简析题专训1.2007年是全国县、乡人大换届选举年。12月初,某县举行县人大代表选举。李明是某重点中学高三学生,年满18...
学习必备欢迎下载中考复习:诗词赏析【典型例题】1、主旨情感类常见提问方式:1、这首诗描写了怎样的景物?营造了怎样的氛围?表达了作者怎...
中国石油大学(北京)远程教育学院2018年秋季期末考试《货币银行学》学习中心:_______姓名:________学号:_______一、题型简答题,3题,...

