课 题 600MW 超临界机组给水泵最小流量阀 的改进 任务书一、毕业设计(论文)的任务和具体要求:随着 600MW 超临界及 1000MW 超临...
更多企业学院:《中小企业管理全能版》183 套讲座+89700 份资料《总经理、高层管理》49 套讲座+16388 份资料《中层管理学院》46 套...
I论文题目:超/近临界水分解技术在化学反应中的应用II目 录摘 要.......................................................................
I论文题目:超/近临界水分解技术在化学反应中的应用II目 录摘 要.......................................................................
2024 年 度 本 科 生 毕 业 论 文超 临 界 CO2萃 取 黎 药 麦 奋 中 挥发 油 有 效 成 分 的 工 艺 讨 论学...
1中国已建、在建、拟建 1000MW 超超临界机组与电厂统计1•浙江华能玉环电厂位于浙江台州玉环县的华能玉环电厂工程是国家''十五〃863 计...
1000MW 二次再热超超临界汽轮机安装总结一、工程概况:国电泰州电厂二期工程#4 机组,汽轮机是由上海汽轮机厂生产的超超临界、二次中间再热...
高三临界生动员讲话三篇 高三临界生动员讲话 1 尊敬的老师,亲爱的同学们: 大家上午好。我是来自 xx 班的 xx,今日我很荣幸能站在...
回顾上节主要内容、匀速圆周运动 F 合=F 向=mv2/R=mRuj2,圆周运动的解题步骤1、明确研究对象2s 确定轨道平面、圆心3、分析受力,画出受...
华润电力(盘锦)2×350MW 超临界机组工程土建第三阶段质量监督检查汇报材料华润电力〔盘锦〕 目 录华润电力(盘锦)质量监督分站.............
一、临界转速分析的目的临界转速分析的主要目的在于确定转子支撑系统的临界转速,并根据经验或有关的技术规定,将这些临界转速调整,使其适...
§6-5-3 临界水深§6-5-3-1 临界水深当取最小值时所对应的水深称为临界水深,以表示。据的定义 ,将式(4)对求导: (1) 式中:的...
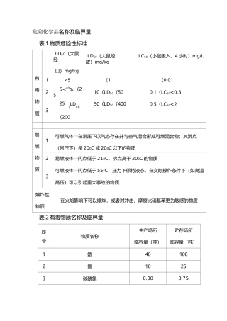
危险化学品名称及临界量表 1 物质危险性标准LD5O(大鼠经口)mg/kgLD50(大鼠经皮)mg/kgLC50(小鼠吸入,4 小时)mg/L有毒物质1<5〈1〈...
自组织临界性 自从 Bak,Tang 还有 Wiesenfeld(BTW)在 1987 年发表于“物理评论快报”的文章中提出“自组织临界性”(SOC)以来,...
带 电 粒 子 在 有 界 磁 场 中 运 动 的 临 界 问 题 湖 北 省 黄 梅 县 第 五 中 学 石 成 美 “ 临 界...
表 1 爆炸性物质名称及临界量序号物质名称临界量,t生产场所贮存区1雷(酸)汞12硝化丙三醇13二硝基重氮酚14二乙二醇二硝酸酯15脒基亚硝...
转轴的挠度及临界转速计算程序(一)具有集中载荷的两支点轴承的计算(如图2-118)转轴重量: Q=285(kg) L1=49转子重量: G1=365(kg) L2=...
电 导 法 测 定 CTAB 的 临 界 胶 束 浓 度 及 乙 醇 对 它 的 影 响 南 昌 航 空 大 学 13229216 宋 熠 1...
350MW 超临界直流型循环流化床锅炉安装总结【摘要】徐州华美电厂是 350MW 超临界直流型循环流化床锅炉,锅炉受热面的安装、大件吊装等主...
“超临界二氧化碳开发非常规油气藏 钻完井技术研究” (沈忠厚的超临界二氧化碳压裂技术发言整理:潘存焕) (2012 年 8 月 ,西安,贡献...

