Flyedt Ft青岛和达和城一期景观工程序号项目编码项目名称计量单位工程数量综合单价合价一期二阶段景观工程2748896.45一、景观工程1832413....
工程名称:定点放线报验申请表致:(监理单位)我单位已完成了工作,现报上该工程报验单,请予以审查和验收。附件:1. 定点放线分项工程质...
下载后可任意编辑 亚伯拉罕马斯洛在 1943 年曾经写过一篇论文叫《人类激励理论》,作为一名著名的心理学家,他对人类的需求进行讨论,提...
总说明一 《广东省园林绿化工程综合定额(2010)》(以下简称本综合定额)是在国家标准《建设工程工程量清单计价规范》(GB50500—2008)...
2010园林定额序号定额编码项目名称单位 人工费材料费机械费一类管理费二类管理费三类管理费四类管理费1 E1-1绿化地平整100m2198.393025.7...
广东省园林建筑绿化工程计价办法 第一条 为了规范我省园林建筑绿化工程的计价行为,维护园林建筑绿化工程发包与承包双方的合法权益,满足...
下载后可任意编辑 绿化工程施工合同 合同编号: 发包人: (以下称甲方)承包人: (以下称乙方)为明确双方的权利、义务和责任,确保合同...
下载后可任意编辑绿化工程协议书甲方:惠州市南鑫建筑工程有限公司乙方:广东省建筑工程机械施工有限公司甲方与乙方就机场路Ⅱ期工程部分绿...
下载后可任意编辑绿化工程分包协议 发包方: (以下简称甲方) 承包方: (以下简称乙方) 经甲、乙双方协商一致,就甲方将宝 绿化工...
绿化工程验收规范一、工程质量验收应符合下列规定: 1 、乔灌木的成活率应达到 95%以上,并对未成活植物适时进行补栽。珍贵树种、孤植树...
栽植土检验批质量验收记录单位工程名称分项工程名称栽植土验收部位施工单位专业工长工程负责人施工执行标准名称及编号《园林绿化工程施工及...
表 D.0.2单位(子单位)工程质量竣工验收记录工程名称施工单位技术负责人开工日期项目负责人项目技术负责人竣工日期序号项目验收纪录验收...
绿化工程施工邀请招标投标文件招标单位:(盖章)法定代表人:(签字 .盖章)日期: ________年________月________日第一卷投标须知 .合...
山西国营金阳器材厂庭院绿化种植工程自检报告编制人 _________ 审批人 _________ 施工单位:山西家百惠园林景观绿化工程有限公司日期:...
范文 范例学习指导word 整理版开 工 报 告填报时间: 2011-3-7 建设单位河南警察学院龙子湖校区施工单位河南鑫怡园林工程有限公司施...
绿化工程草木养护施工方案第一节 草坪的管养草坪一级管养的标准是目的草种生长旺盛,呈勃勃生机,草坪整齐雅观,四季常绿,覆盖率达98%以...
绿化资料包括:1、植物检疫证书2、绿化工程栽植土分项工程质量检验评定表3、 程树木栽植分项工程质量检验评定表4、 程植物材料分项工程质...
竞争性谈判文件(工程类)项目名称:绿化工程施工项目编号:采购单位:代理单位:日期:二 〇一 三年月目录第一部分竞争性谈判资格公告 ...
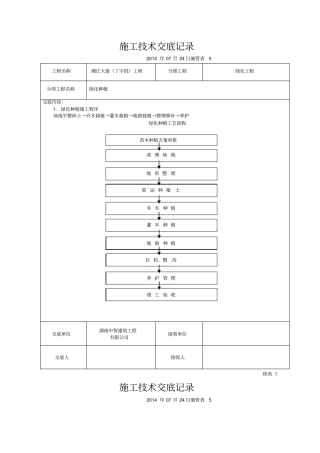
施工技术交底记录 2014 年 07 月 24 日施管表5 工程名称湘江大道(丁字段)工程分部工程绿化工程分项工程名称绿化种植交底内容:1、...
市政基础设施工程施工技术交底记录编号:市政施管 -10工程名称珠海市金凤路翠屏段市政道路工程施工(T1 标段)承包单位广东省建筑工程集...

