德国各联邦州简介 - 巴伐利亚州 2011-10-28 15:12 | (分类:默认分类) 巴伐利亚州简介 拜恩自由州(德语:Freistaat Bayern)也常...
精品文档---下载后可任意编辑俄联邦文官制度改革的经验与反思开题报告一、讨论背景与意义俄罗斯联邦自苏联解体后开展了一系列的行政管理和...
精品文档---下载后可任意编辑俄罗斯财政联邦主义讨论的开题报告1. 讨论背景俄罗斯联邦主义是指一个国家内的联邦制度。在这种体制下,政治...
精品文档---下载后可任意编辑俄罗斯联邦的改革及其对我国的启示的开题报告一、选题的背景与意义俄罗斯联邦是一个国土辽阔、资源丰富、文化...
精品文档---下载后可任意编辑俄罗斯联邦民族政策的转型及现状讨论的开题报告一、选题背景在俄罗斯联邦的政治和社会生活中,民族问题一直是...
精品文档---下载后可任意编辑俄罗斯联邦国家杜马选举制度讨论的开题报告一、题目:俄罗斯联邦国家杜马选举制度讨论二、选题的意义:杜马是...
精品文档---下载后可任意编辑俄罗斯联邦宪法解释制度讨论的开题报告一、选题的背景和意义宪法解释是宪法实施过程中一个重要的环节,对于确...
精品文档---下载后可任意编辑俄罗斯联邦修宪制度讨论的开题报告题目:俄罗斯联邦修宪制度讨论讨论背景与意义:随着时代的进展,法律体系也...
精品文档---下载后可任意编辑20 世纪 90 年代美国联邦枪支管制法律及其效用讨论的开题报告题目:20 世纪 90 年代美国联邦枪支管制法...
精品文档---下载后可任意编辑1907 年金融危机与美国联邦储备体系的建立的开题报告1907 年金融危机是 20 世纪早期最为严重的金融危机之...
俄罗斯联邦矿产法 (联邦法律1995年3月第27号-Ф З 修订,1995年3月6日生效) (1999年2月10日修改) 联邦法律1999年2月10日第32号-...
俄 罗 斯 联 邦 劳 动 法 典 (1971 年 12 月 9 日 通 过 , 1972 年 4 月 1 日 生 效 1996 年 3 月 1 日 ...
FBI【联邦调查局】之特工读心术 FBI 认为在与人交流时,语言沟通是最主要的方式,是人与人之间传递情感、态度、信念和想法的过程,但是,...
美国联邦螺纹标准(H28) 与螺纹型式有关的术语 螺纹(Screw thread) 螺纹通常是指在内、外圆柱面上按螺旋线形式制出沟槽或在内、外圆...
OVERVIEW OF THE FEDERAL TAX SYSTEM AS IN EFFECT FOR 2007 Prepared by the Staff of the JOINT COMMITTEE ON TAXAT...
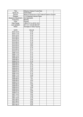
Title:Effective Federal Funds RateSeries ID:FEDFUNDSSource:Board of Governors of the Federal Reserve SystemRelease:H.15...
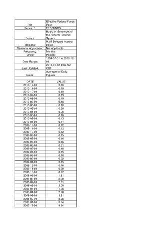
Title:Effective Federal FundsRateSeries ID:FEDFUNDSSource:Board of Governors ofthe Federal ReserveSystemRelease:H.15 Sele...
下载后可任意编辑联邦快递服务方案联邦快递(FedEx)是一家全球知名的物流快递公司,成立于 1971年,总部位于美国田纳西州孟菲斯市。联邦...
联邦机坪 400Hz地面电源维修竞价文件广州白云国际机场股份有限公司飞行区管理部(以下简称飞行区管理部) 对其认可的施工单位进行国内竞...
下载后可任意编辑广东省深圳市南山区人民法院民 事 判 决 书(2024)深南法粤民初字第 350 号原告联邦快递(中国)有限公司深圳分公...

