精品文档---下载后可任意编辑CMMI 管理模型在 A 公司人事管理系统开发中的应用的开题报告一、讨论背景随着信息技术和互联网技术的不断进...
精品文档---下载后可任意编辑基于 CMM/CMMI 的中小软件企业成熟度测评体系讨论的开题报告一、选题背景与意义在当今信息化时代,软件产业...
精品文档---下载后可任意编辑基于 CMM/CMMI 的软件度量实施与指标分析讨论的开题报告一、选题背景:随着计算机技术和信息化水平的不断提...
精品文档---下载后可任意编辑基于 CMM/CMMI 的企业内部项目管理讨论和应用的开题报告1. 讨论背景和意义 企业内部项目管理是企业运作的...
精品文档---下载后可任意编辑CMMI 模型在软件企业质量管理改进的应用讨论开题报告一、讨论背景随着信息技术的快速进展,软件行业的竞争也...
精品文档---下载后可任意编辑CMMI 模型在中小软件企业开发过程中的应用探讨——以 JIT 公司为例的开题报告一、选题背景和意义CMMI 是行...
精品文档---下载后可任意编辑CMMI 模型在 L 公司项目管理系统开发中的讨论与应用的开题报告一、选题背景与意义随着信息化和数字化的快速...
精品文档---下载后可任意编辑软件成熟度模型 CMM/CMMI 应用讨论的开题报告一、选题的背景和意义随着信息技术的快速进展,软件已经成为我...
精品文档---下载后可任意编辑CMMI 在银行内部软件组织管理中的应用的开题报告一、选题背景随着金融行业的不断进展,银行内部的软件组织管...
精品文档---下载后可任意编辑CMMI 在外资银行软件过程改进中的应用与实践的开题报告【摘要】随着金融业的进展,外资银行在中国逐渐掌握了...
CMMI 高 成 熟 度 理 论 与 实 施 培 训 总 结 1. 高 成 熟 度 实 施 框 架 : 实 施 框 架 要 非 常 ...
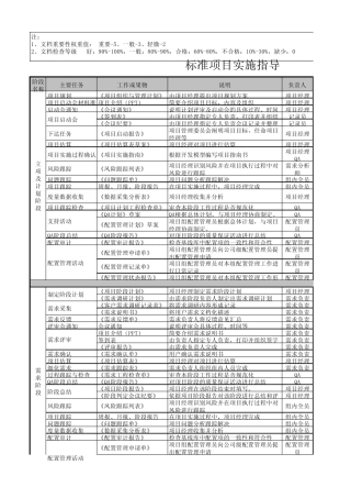
阶段名称主要任务工作成果物说明负责人项目规划《项目组织与管理计划》由项目经理提出项目规划方案项目经理项目启动会材料准项目介绍(PPT...
需 求 开 发 成 熟 度 3 级 的 工 程 过 程 域 目 的 需 求 开 发 (Requirements Development, RD)的 目 的 ,...
CM M I 需求管理规范 研发过程改进课程论文 需求管理体系改进 第 2 页 共 8 页 目 录 一. 概述 ...........................
广州润衡软件连锁有限公司 软件生命周期模型描述 软件生命周期模型描述 文档编号:GZCY_OPD_PRS-V1.0 文档信息: 文档名称: 文档类...
1 / 25 CMMI 基本介绍V2.0 目录 1 组织成熟度级别和类别 ........................................................................
XXXXX计算机软件有限公司 X X 软件质量管理体系 V1.0 XX 软件研发部 2010/12/1 目录 第一篇 总则 一、 《XX软件质量管理体系》...
软件开发流程 软件项目生命周期模型 需求分析 需求分析流程图 需求分析客户部门经理临时项目组输入/输出EPGQ A测试负责人PM开始6、确...
ID 过程领域 问题级别 问题 回答参考 1 PPQA B 可否请你描述一下:不一致问题(NC)是如何处理的? 不一致问题需要与当事人和项目经...
ID过程领域问题级别问题回答参考1PPQAB可否请你描述一下:不一致问题(NC)是如何处理的?不一致问题需要与当事人和项目经理协商处理措施;如...

