一、单项选择题证券公司自有资金参与单个集合计划的份额,不得超过该计划总份额的20%。1.根据《证券公司集合资产管理业务实施细则》第二十...
《车工工艺学》测验二班级姓名学号成绩一、填空题:(每一空格0.5分共计28分)1.是指螺纹两侧面间的实体部分,又称为。2.螺纹按用途可分为...
4.1概述流量:单位时间内流过江河某一横断面的水量,以m3/s计。一、流量测验方法分类(一)面积法通过实测断面上的流速和过水断面面积来推...
测验负责人:检测人员:安全员:单位名称安徽广厦建筑(集团)股份有限公司仪表型号ZC29B-2工程名称尚泽时代广场A3#楼测验日期2016.3.1接地电...
第1页/共123页华为NP证书测验试题库及答案1.微服务云应用平台(Servicestage),可以完成以下哪些功能?(多选)()A、创建应用依赖计算资源...
2021年公务员行政职业能力测验基本法律常识试题及答案1、在我国,“公民”一词的含义是指()A.年满18周岁具有我国国籍的人B.具有我国国籍的...
测验必考要点记忆课件•模块一:基础知识回顾•模块二:核心概念解析•模块三:解题技巧与策略•模块四:模拟试题与解析•模块五:易错点与...
测试2解答(第三、四章)1.设{为一时间序列,且,则?。解:根据k步差分和p阶差分与延迟算子之间的关系,得。2.已知AR(1)模型为:。求:...
《windows服务器配置与管理》随堂测验班级:学号:姓名:一、单选题(10分。每题1分,共10小题)1.在Windows2008中,添加或删除服务器“功...
*欧阳光明*创编2021.03.07A.*欧阳光明*创编2021.03.07(-)云计算基础-小测验欧阳光明(2021.03.07)正在作答:小测验标准答案本卷共5题,总分10...
汽车评估题目一、收益现值法应用某人拟购置一台较新的(二手车)普通捷达轿车用于个体出租车经营使用,经市场调查得到以下信息:车辆登记之...
1第二章管理思想与理论的发展一、单项选择题1、组织中每一个人只能服从一个上级并接受他的指令,这是法约尔提出的十四条管理原则中的()原...
《统计学》课程期中测验试题答案1、某车间有两个生产小组,每组6个工人,日产量(单位:件)资料如下:甲组:20,40,60,80,100,120乙组:...
随机过程测试题一答案每题10分1.在一汽车工厂中,一辆汽车有两道工序是由机器人完成的。其一是紧固三只螺栓,其二是焊接两处焊点。以表示由...
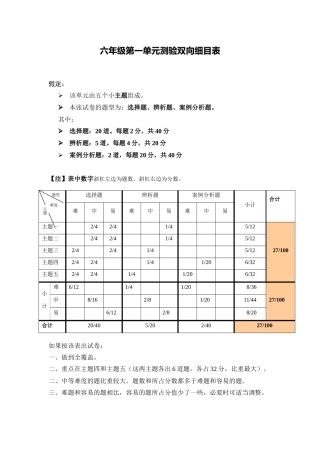
+元测验双向细目表假定:该单元由五个小主题组成。本张试卷的题型为:选择题、辨析题、案例分析题。其中:选择题:20道。每题2分,共...
第1页共13页七年级英语(下)Unit3检测卷满分:120分听力部分(25分)Ⅰ.听句子,选择符合题意的图片。每个句子听一遍。(5分)1.2.3.4.5....
六年级数学第三单元单元测验双向细目表该单元由五个小主题组成。本张试卷的题型为:选择题、辨析题、案例分析题。其中:选择题:20道...
单元测验双向细目表(参考样例)该单元由十二个小主题组成。本张试卷的题型为:一、读拼音,写词语。(8分)二、比一比,再组词。(8分...
第1页共12页Unit7I'mwatchingTV?单元检测卷Fullmarks:100Time:120minutes第I卷(选择题共55分)一、听力选择(共15小题,计15分)(一)请听...
单元测验双向细目表该单元由七个小主题组成。本张试卷的题型为:听力题,选择题、完型填空题,阅读题,选词填空补全对话,书面表达。...

