下载后可任意编辑以合同能源管理模式推广节水技术及产品相关问题的总结 近几年,我们以合同能源管理推广节水技术及产品,遇到问题总结如下...
下载后可任意编辑中国国电集团公司合同能源管理项目实施办法 为贯彻落实国务院办公厅《关于加快推行合同能源管理促进节能服务产业进展意见...
下载后可任意编辑中国合同能源管理行业竞争策略及进展趋势预测报告 2024-2024 年 编制单位:北京智博睿投资咨询有限公司下载后可任意编...
下载后可任意编辑中国合同能源管理市场分析合同能源产生于上世纪 70 年代中期的美国,如今在欧美日等发达国家广泛采纳。其商业模式广义上...
下载后可任意编辑中国合同能源管理市场进展态势及未来五年进展趋势讨论报告观研天下(北京)信息咨询有限公司下载后可任意编辑合同能源管理...
下载后可任意编辑上海市合同能源管理操作指南中国合同能源管理网 - 2024-11-2 16:32:45上海市经济和信息化委员会2024 年 10 月编委会...
下载后可任意编辑* * * * * * * * * * TERR 理论-------R R―request:根据实际需求去改变原设计 表示的是对于人们在生产和生...
开展合同能源管理,推进医院节能增效湖州日新节能科技有限公司, 是一家以合同能源管理模式从事中央空调系统、公共照明系统、锅炉系统节能...
下载后可任意编辑目 录01 颁布令................................................................102 管理者代表任命书................
下载后可任意编辑 LED 灯具改造合同能源管理公司 可行性及项目计划书一、关于合同能源管理合同能源管理(EPC——Energy Performance C...
下载后可任意编辑LED 灯具室内照明节能改造工程可行性方案YYYYYY 科技有限公司 二零一二年目 录一、LED 灯具照明介绍...................
下载后可任意编辑 公共照明合同能源管理改造方案一. 何谓“合同能源管理”1. 所谓“合同能源管理”即国际通过“EMC”项目合作方式节能...
下载后可任意编辑各省、自治区、直辖市、计划单列市财政厅(局)、国家税务局、地方税务局,新疆生产建设兵团财务局: 为鼓舞企业运用合同...
下载后可任意编辑EMC 合同能源管理 在 LED 照明市场成本高企的初期,EMC 一度被认为是开拓市场的一把利器。 EMC,即合同能源管理(ENER...
下载后可任意编辑七夕,古今诗人惯咏星月与悲情。吾生虽晚,世态炎凉却已看透矣。情也成空,且作“挥手袖底风”罢。是夜,窗外风雨如晦,吾...
浙江能源管理信息系统用户使用手册 浙江省能源利用监测中心 目 录 第一章 浙江能源管理信息系统概述 .................................
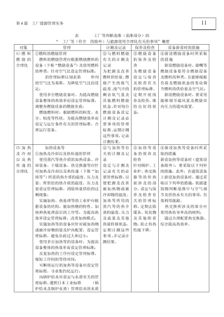
第4 篇 工厂能源管理实务 表4.1.2 工厂等判断基准(基准部分)的 “2.工厂等(符合 1的除外)与能源使用合理化有关的事项”概要 对...
X X X X 分布式并网光伏发电系统 合同能源管理协议协议 甲方: X X X X 公司 乙方: 美橙电力 二〇一五年二月 第 2 页,...
一、合同能源管理行业定义及分类(一)合同能源管理行业定义合同能源管理机制(EnergyPerformanceContracting,简称 EPC,国内简称 EMC)...
下载后可任意编辑2024-2024 年中国合同能源管理 EMC 市场前景讨论与行业运营态势报告客服 QQ:992930161报告价格:印刷版:RMB 70...

