1《 结 构 混 凝 土 性 能 技 术 规 范 》(CCPA-S001)解 析 与 研 讨背景标 准 化 工 作 是 推 进 产 业 技 ...
城 镇 燃 气 行 业防尘防毒技术规范 AQ4226-2012 1 范 围 本 标 准 规 定 了 城 镇 燃 气 输 配 和 供 应 系 统...
燃气行业法律法规应知应会系列 之十 《城镇燃气技术规范》 宽甸中燃城市燃气发展有限公司员工培训教材 1.总则 1.0.1 为贯彻执行国家...
1 城 镇 污 水 处 理 厂 运 行 监 督 管 理 技 术 规 范 2 前 言 为贯彻《中华人民共和国水污染防治法》,防治水环境...
1 广东省工程建设标准 城镇排水工程一体化预制泵站应用技术规程 DB33/T ××/××××-×××× 条文说明 1 2 目 次 1 总 则 ...
城市道路掘路修复技术规范
CJJ × × —× × × × 城市轨道交通接触轨系统技术规范 Technical Code for Conductor Rail System of City Railway ...
城市轨道交通CBTC行业技术规范ATO子系统规范V1.4
城市综合管廊工程技术规范条文说明(报批稿)
1 目 次 1 总 则 ...............................................................................................................
城市综合管廊工程技术规范(培训资料)
《城市综合地下管线信息系统技术规范》 CJJ/T 269-2017 1 总 则 1.0.1 为规范和统一城市综合地下管线信息系统的技术要求,促进城市...
1、根据城市桥梁在道路系统中的地位,城市桥梁养护类别宜分为以下五类: Ⅰ类养护的城市桥梁—特大桥梁及特殊结构的桥梁。 Ⅱ类养护的城...
城市桥梁养护技术规范
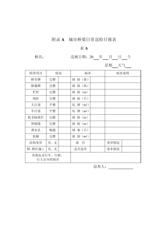
附录A 城市桥梁日常巡检日报表 表A 桥名: 巡视日期:20 年 月 日 午 星期 天气 检查项目 状况 病害 病害说明 桥名牌 完整...
城市户外广告设施技术规范 1 总 则 1.0.1 为规范城市户外广告设施的设置,加强户外广告设施设置的管理,科学合理地利用城市空间资源,...
城市基础地理信息系统技术规范 (讨论稿) 《城市基础地理信息系统技术规范》编写组 二 0 0 二年八月 2 目 录 1 总则 ...........
城市人行天桥与地道技术规范(cjj6995)
垃 圾 焚 烧 发 电 及 危 废 焚 烧 工 程 烟 气 在 线 监 测 系 统 技 术 规 范 书 西克麦哈克(北京)仪器有限...
垃圾焚烧发电项目 垃圾卸料门 技术协议 第 页,共7 页 1 生活垃圾焚烧发电厂项目 垃圾卸料门 技 术 协 议 甲方: 乙方:天津...

