第七章溶液知识结构图盂县牛村中学王纬溶液定义:一种或几种物质分散到另一种物质中形成的均一而稳定的混合物。蒸发溶剂法组成:溶质与溶剂...
一定物质的量浓度溶液的配制温度、容积、刻度线1.容量瓶的使用:(1)标识:(2)规格:100mL、250mL、500mL、1000mL等①查漏(3)注意事项...
电解质溶液练习参考答案电解质溶液练习一1C2C3C4B5AC6C7BC8B练习二DBCDBDB练习三CBCABCB练习四DBCCDBCC练习五CBAABCDAD电化学DDDADAB
课题1溶液的形成(1)一、教材分析及学情分析本课题是九年级化学第九单元课题1的内容,是介绍一些关于溶液的初步知识。溶液是一种常见的混合...
絮凝剂溶液的配制1、防止絮凝剂大分子降解现代的聚丙烯酰胺产品的分子量很高,这是它具有良好絮凝性能的基础。但是这种絮凝剂的大分子容易...
溶液颜色中国药典:附录XIA溶液颜色检查法药物溶液的颜色及其与规定颜色的差异能在一定程度上反映药物的纯度。本法系将药物溶液的颜色与规...
化学品安全技术说明书第一部分化学品及企业标识化学品中文名:氨溶液;氨水化学品英文名:ammoniumhydroxide;ammoniawater企业名称:西陇...
溶液中离子浓度的关系CHCOONaNHClNaCO23NaHCO两个平衡电离平衡水解平衡三守恒电荷守恒(特点:只有离子无分子)(阳离子所带正电荷总数等于...
培优-溶液溶液1、下列有关溶液的说法中正确的是()A.常温下将100mL饱和Ca(OH)2溶液加热到50℃,会使溶液由饱和溶液变为不饱和溶液B.从...
3.1溶液的形成(第二课时)【学习目标】1.了解饱和溶液和不饱和溶液,能区别饱和溶液与不饱和溶液,2.了解饱和溶液和不饱和溶液相互转化的...
课题3溶液的浓度第一课时【学习目标】1.了解溶质的质量分数是表示溶液浓度的方法之一;会进行简单的溶质的质量分数的计算;2.通过认识溶质...
课题第二单元水和溶液单元复习内容标准了解水和溶液的相关知识,初步认识化学微观世界,学习分类、对比的学习方法。目标知识与能力对本单元...
电解质溶液2(溶液中的“三大常数”)【明确考纲】1.理解弱电解质在水中的电离平衡,能利用电离平衡常数进行相关计算。2.了解水的电离、离...
第九单元《溶液》知识点一、溶液的形成1、溶液(1)溶液的概念:一种或几种物质分散到另一种物质里形成的均一的、稳定的混合物,叫做溶液(...
课题3溶液的浓度(第一课时)教学目标1.知识与技能(1).掌握一种溶液组成的表示方法-------溶质的质量分数,能进行溶质质量分数的简单计算...
溶液知识梳理1.有关溶液的几个概念(1)一种或几种物质分散到另一种物质里,形成_______、_______的,_______叫做溶液。能溶解其他物质的物质...
一定物质的量浓度溶液的配制目标:学会配置一定物质的量浓度溶液的方法。掌握仪器使用及操作步骤知识回顾1、如何配制100g,10%的NaCl溶液?...
溶液的酸碱性与pH【考点精讲】1.溶液的酸碱性溶液的酸碱性取决于溶液中c(H+)和c(OH-)的相对大小。(1)酸性溶液:c(H+)>c(OH-)...
第二课时弱电解质的电离平衡常见的弱电解质—————————————————————————————————————[课标要求]1.能...
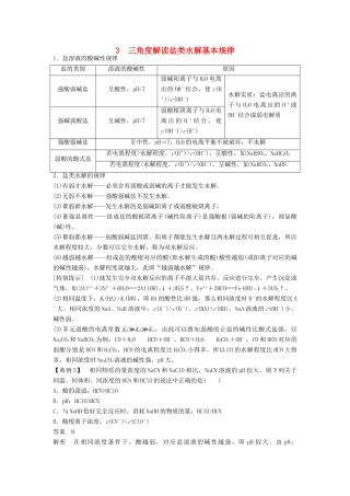
3三角度解读盐类水解基本规律1.盐溶液的酸碱性规律盐的类别溶液的酸碱性原因强酸弱碱盐呈酸性,pH<7弱碱阳离子与H2O电离出的OH-结合,使c...

