输变电工程监理合同输变电工程监理合同合同编号(委托人):合同编号(监理人):工程名称1: 委 托 人:国网冀北电力有限公司张家口供...
输变电工程监理合同输变电工程监理合同合同编号(委托人):合同编号(监理人):工程名称1: 委 托 人:国网冀北电力有限公司张家口供...
石井 110KV输变电工程监理总结一、工程概况 1.1 、工程名称:新建山阴下石井110KV输变电工程。 1.2 、工程建设地点:山阴县境内1.3 ...
输变电工程施工专业分包合同合同编号(施工承包人):合同编号(专业分包人):工程名称 : 施工承包人: 专业分包人:签订日期: 年 ...
下载后可任意编辑电网公司输变电优质工程评定管理办法12024 年 5 月 29 日下载后可任意编辑22024 年 5 月 29 日下载后可任意编辑...
— 3 — 附 件 : 国家电网公司输变电设备 防雷工作管理规定 第一章 总 则 第 一 条 为 加 强 国 家 电 网 公 司 ...
国家电网公司 输变电设备状态评价导则 国家电网公司企业 标 准 Q/GDW 171-2008 SF6 高压断路器状态评价导则 Gu ide for Condi...
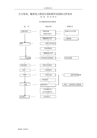
- 1 - 规章制度编码:国网(基建/3)116-2015 国 家 电 网 公 司 输 变 电 工 程 设 计 施 工 监 理 承 包 商 资 ...
— 1 — 附件: 国家电网公司输变电工程施工现场安全通病及防治措施(2010 年版) 通病类型 编号 通病内容 防治措施 标准依据 发...
1 国 网 ( 基 建 /3) 181-2014 国 家 电 网 公 司 输 变 电 工 程 施 工 分 包 管 理 办 法 第 一章 总 ...
下载后可任意编辑输变电施工质量环境职业健康安全管理体系管理手册1下载后可任意编辑 质量环境职业健康安全手册 -01-15 发布 -01-1...
下载后可任意编辑输变电设备防腐工程技术法律规范12024 年 4 月 19 日下载后可任意编辑输变电设备防腐工程招标技术规范22024 年 4 ...
下载后可任意编辑输变电改扩建工程安全管理标准12024 年 4 月 19 日 Q/GDW江苏省电力公司企业标准Q/GDW-10-G023- 输变电改、扩建工...
下载后可任意编辑输变电施工企业项目部管理体系评分基础1下载后可任意编辑输变电工程项目安全健康与环境管理评价报告工 程 类 别: 基础...
下载后可任意编辑输变电工程项目管理制度最新版12024 年 4 月 19 日XXXX 千伏输变电工程项目管理制度下载后可任意编辑XXX 千伏输变...
下载后可任意编辑输变电工程施工组织设计1下载后可任意编辑施工组织设计1.施工设计1.1 工程概况及特点1.1.1 工程概况1.1.1.1 工程名称:...
下载后可任意编辑输变电工程施工组织设计12024 年 4 月 19 日下载后可任意编辑施工组织设计1.施工设计1.1 工程概况及特点1.1.1 工...
下载后可任意编辑输变电工程施工现场安全通病及防治措施1下载后可任意编辑 输变电工程施工现场安全通病及防治措施 输变电工程施工项目部...
下载后可任意编辑输变电工程施工安全风险表格1下载后可任意编辑附件 4: 输变电工程施工安全风险识别、 评估及控制措施记录统一表式1....
下载后可任意编辑输变电工程施工安全管理及风险控制方案编制纲要1下载后可任意编辑2下载后可任意编辑附录 1: 方案结构体例封面样式×××...

