株质安监统编2005文档-7701007□□施工文件归档资料(施工管理资料)保证资料工程名称:XXXXXXX改造工程建设单位:XXXXXXX份有限公司施工单...
监理竣工资料归档目录(最新)序号归档文件表格编号保存单位建设单位监理单位城建档案馆(室)监理文件(监理单位负责收集、整理、归档)一...
乐清开发区医院归档病历质控考核奖惩办法(试行)一、目的住院病历是对住院患者病情发生、发展、诊疗过程和疾病转归的客观记录,具有重要的...
归档文件整理规则DA/T22-2015前言本标准代替DA/T22-2000《归档文件整理规则》。本标准与DA/T22-2000相比主要变化如下:——标准的总体编排...
公路工程档案资料一、公路工程竣工档案目录共分为五个部分:1、综合文件2、决算和审计文件3、监理资料4、施工资料5、科研、新技术资料依据...
企业档案分类方案、归档范围、保管期限表分类方案归档范围保管期限一级类目二级类目党员代表大会、党委(党支部)会议及其他有关会议会议通...
“五水共治”文件材料归档范围和保管期限表一、“五水共治”领导小组办公室归档范围保管期限一、文书档案1综合类本办召开的主任会议、专题...
工程施工资料归档整理目录工程施工资料归档整理目录一部分工程准备阶段文件、立项文件项目建议书可行性研性报告及批复立项申请报告批复环境...
XX年乡镇归档工作工作总结及XX年工作计划马过河镇的归档工作在镇党委、政府的关心、领导下,在县档案局的具体指导下,紧紧围绕强化档案职能...
本学期教师上交归档材料目录及说明1、每月一份教学反思(可以打印,必须真实)。月末最后一天上交。2、各种计划包括:学校的整体计划;业务...
电子文件归档与管理规范(GB/T18894-2002)作者:档案馆文章来源:本站原创点击数:7082更新时间:2009-12-211、范围本标准规定了在公务活...
公路工程内业资料是直接反映施工过程工程质量控制的重要载体,是日后公路通车运营管理的重要依据,加强和规范施工阶段的内业资料整理是当前...
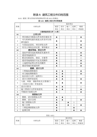
附录A建筑工程文件规定范围A.0.1建筑工程文件的归档范围应符合表A.0.1的规定。表A.0.1建筑工程文件归档范围类别归档文件保存单位建设单位设...
文件归档登记表归档日期文件名称文件编号编制(来文)部门备注文件发放/回收记录序号文件编号文件名称版号份数文件类别分发号发放回收分发...
附录A建筑工程文件归档范围A.0.1建筑工程文件的归档范围应符合表A.0.1的规定。表A.0.1建筑工程文件归档范围类别归档文件保存单位建设单位设...
附录A建筑工程文件归档范围A.0.1建筑工程文件的归档范围应符合表A.0.1的规定。表A.0.1建筑工程文件归档范围类别归档文件保存单位建设单位设...
国家重大建设项目文件归档范围和保管期限表序号归档文件保管期限建设单位施工单位设计单位1可行性研究、任务书永久长期1.1项目建议书及报批...
立卷整理归档制度一、文书立卷整理是机关文书工作的一项基本制度。本所文书立卷工作由内勤人员进行负责。二、本所档案应编制整理类目,认真...
学校立卷归档制度一、归档范围。凡是反映本学校工作活动具有查证利用价值的文件材料,上级机关下发及局机关和非隶属机关的需要执行和具有查...
实验室认可资料归档的要求实验室认可相关要求一、实验室认可对人员岗位的要求1、最高管理者由正式任命文件,接受实验室认可的知识培训,能...

