经济生活第三单元《收入与分配》复习学案姓名___________班级________________【考点明细】[来源:学科网]考点个人收入的分配国家收入的分配...
经济生活第 7 课《个人收入的分配》复习学案(一)按劳分配为主体 多种分配方式并存1、按劳分配的基本内容和要求(a)(1)按劳分配是社...
经济生活知识结构 第三单元 收入与分配知 识 点 补 充 个人收入的分配 我国的分配制度 按劳分配为主体 ,多种分配方式并存 理论...
政治素材:《收入与分配》知识结构(新人教版 08 版必修 1) 三、收入与分配 知 识 点 补 充 个人收入的分配 我国的分配制度 ...
课题:第三单元《收入与分配》练案第一课时【考点解读】一、多种分配方式并存 (简单运用)非按劳分配方式主要有:⑴按个体劳动者劳动成果...
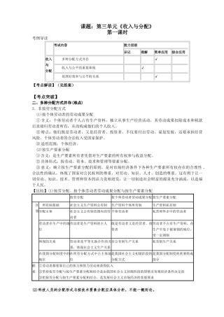
课题:第三单元《收入与分配》第一课时考纲导读考试内容能力层级识记理解简单应用综合应用收入与分配多种分配方式并存√收入与公平的重要体...
高 一 政 治 必 修 I第 三 单 元 《 收 入 与 分 配 》 单 元 过 关 题( 满 分60分 时 间45 分 钟 ) 20一...
高二《生活与消费》模块达标考试题(3)政治科达标试题 班级 姓名 一.选择题Ⅰ:在各题的备选答案中,请选出一个最符合题意的答案。本大...
1 《收入与分配》主观题专项训练 考点一:效率与公平关系 例一:(2009·广东)材料: 某村有 30亩河滩地,因常发洪水被各承包农户撂...
必修1第三单元《收入与分配》复习检测题一、单项选择题1.按劳分配是具有社会主义性质的分配制度,我国实行按劳分配的直接原因是()A.生产...
1经济生活第三单元考试试卷一、单项选择题(共24小题,每小题2分,共48分)1.随着两胎政策全面施行,我国婴幼儿数量将会有所增长,儿科医生...
第三单元收入与分配第七课个人收入的分配一、按劳分配为主体多种分配方式并存(一)按劳分配为主体★1、我国个人收入的分配制度及其原因(1...
第1页共6页编号:时间:2021年x月x日书山有路勤为径,学海无涯苦作舟页码:第1页共6页第三单元收入与分配第七课个人收入的分配一、按劳分配...
第三单元收入与分配知识要点第七课个人收入的分配1.了解按劳分配的基本内容和要求。在公有制经济中,在对社会总产品作了各项必要扣除之后,...
《经济生活》第三单元《收入与分配》知识结构图

