下载后可任意编辑纪委关于加强廉洁机关建设的计划与纪委办公室 2024年工作思路范文汇编纪委关于加强廉洁机关建设的计划各乡镇党委、乡镇人...
下载后可任意编辑纪委关于加强廉洁机关建设的实施计划与纪委关于加强廉洁机关建设的计划汇编纪委关于加强廉洁机关建设的实施计划关于加强“...
下载后可任意编辑纪委书记在区创建廉洁活动动员会的讲话与纪委书记在四实四创动员会讲话汇编纪委书记在区创建廉洁活动动员会的讲话现在,我...
下载后可任意编辑精选法院廉洁教育心得体会范文与精选清正廉洁心得体会范文汇编精选法院廉洁教育心得体会范文当前,全国政法系统正在广泛深...
下载后可任意编辑精选廉洁教育心得体会范文与精选建党节演讲稿:歌颂党的丰功伟绩汇编精选廉洁教育心得体会范文4 月 29 日上午,我参加...
41.不按照会议投票和个别谈话推荐的程序要求进行民主推荐、测评;2.隐瞒民主推荐、测评的真实情况;3.对民主推荐、测评过程未按规定进行监督...
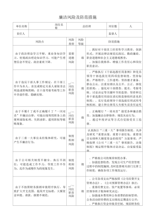
廉洁风险及防范措施单位名称岗位名称总经理冈位数人责任人监督人风险点风险类型风险等级防范措施由于政治理论学习不够,重业务知识学习、轻...
第 1 页共 13 页廉洁教育教案做一个廉洁自律的中学生(廉洁教育教案)教学目标:1、通过了解古今名人的事迹使小学生树立勤俭朴素、遵守...
廉洁文化教育案例一、工作目标:着力抓好青少年廉洁教育进教材、进课堂、进头脑工作。让孩子从小具有抵抗腐败的免疫力,以确保其成长为健康的...
第 十 部 分 岗 位 廉 洁 风 险 防 控 一览表 岗 位 廉 洁 风 险 防 控 一览表 所在单位 :川旅集团 岗 位 名称...
岗位 廉 洁 风 险 点 及 风 险 防 控 措施 表 ( 总 8 页 ) -CAL-FENGHAI.-(YICAI)-Company One1 -CAL-本 页 仅 作...
下载后可任意编辑科室党风廉洁建设工作计划与科室医疗质控工作计划汇编科室党风廉洁建设工作计划一、加强党风廉政教育,增强廉洁自律意识1....
下载后可任意编辑科室党风廉洁建设工作计划与科室办公室年终工作计划 2024 汇编科室党风廉洁建设工作计划一、加强党风廉政教育,增强廉洁...
下载后可任意编辑科室党风廉洁建设工作计划一、加强党风廉政教育,增强廉洁自律意识. 1.加强党性、党风、党纪教育。利用多种形式深化开展...
下载后可任意编辑科室党风廉政建设工作计划范本与科室党风廉洁建设工作计划汇编科室党风廉政建设工作计划范本一、指导思想深化贯彻落实党的...
下载后可任意编辑社区廉洁建设工作计划与社区建党节活动方案汇编社区廉洁建设工作计划我社区党总支以邓小平理论和“三个代表”重要思想为指...
发言材料:严守廉洁纪律 厚植政治生态《党章》规定,党的纪律是党的各级组织和全体党员必须遵守的行为准则,是维护党的团结统一、完成党的...
国电电力扎实推进新时代廉洁文化建设近日,国电电力发展股份有限公司(以下简称国电电力)各部门、各单位陆续收到了该公司党委发放的廉洁文...
在 2024 年全市新时代廉洁文化建设联席会暨重点工作推进会上的汇报发言尊敬的各位领导,同志们:近年来,**县聚焦盘活资源、全域共建、常...
扬清风正气,促企业发展——国有企业廉洁文化建设工作总结“公生明,廉生威。”廉洁文化作为国有企业健康发展的重要支撑,关乎企业兴衰成败...

