电解池[学习重点难点]1.理解电解的基本概念和原理。2.了解铜的电解精炼、电镀铜。3.会写电极反应式、电解方程式,掌握围绕电解的计算。[...
第三节电解池(第三课时)三、电解的应用1、电解饱和食盐水制烧碱、氯气和氢气通电前,溶液中存在的阳离子有,阴离子有,通电时移向阴极,...
第四章电化学基础第三节电解池氢气氧气电解水:2H2O====2H2↑+O2↑阴极通电阳极P79[实验4-2]:实验结果电极实验现象产物验证产物确定有气...
第三节电解池学习目标:了解电解池的工作原理,知道电解在氯碱工业、电镀、电冶金方面的应用。学习重点、难点:电解池的工作原理学习过程:...
第三节电解池(第一课时)预备知识1、什么是原电池?2、原电池的构成条件3、电极及电极反应探究导航电解CuCl2溶液①通电前,CuCl2溶液中存...
第三节电解池教学目标:1.理解电解原理,初步掌握一般电解反应产物的判断方法2.了解氯碱工业,电镀,冶金的原理3.掌握电解电极方程式的...
第三节电解池(第一课时)1、电解质是指在____________________能够导电的化合物。2、电离是指电解质在__________或_______状态下离解成___...
第三节电解池教学目的1.了解电解池的工作原理,能写出电极反应和电池反应方程式。2.使学生了解氯碱工业、电镀工业、电冶金工业的化学原理。...
教案课题:第三节电解池(一)授课班级课时1教学目的知识与技能1、理解电解原理,会判断电解池、电极产物、电极周围溶液pH值及整个溶液pH值的...
第三节电解池教学目的1.了解电解池的工作原理,能写出电极反应和电池反应方程式。2.使学生了解氯碱工业、电镀工业、电冶金工业的化学原理。...
第四章电化学基础第二节化学电源人教版选修4·化学反应原理〖复习回顾〗原电池:将化学能转变为电能的装置。想一想:构成原电池的条件是什...
课题:第三节电解池(一)授课班级课时1教学目的知识与技能1、理解电解原理,会判断电解池、电极产物、电极周围溶液pH值及整个溶液pH值的变化...
第三节电解池(第一课时)教学目标:1.理解电解原理,初步掌握一般电解反应产物的判断方法2.掌握电解电极方程式的书写。教学过程:分析、...
第三节电解池教学目的1.了解电解池的工作原理,能写出电极反应和电池反应方程式。2.使学生了解氯碱工业、电镀工业、电冶金工业的化学原理。...
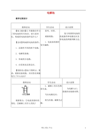
电解池教学过程设计教师活动学生活动设计意图【复习提问】上节课我们学习了原电池的有关知识,请大家回忆,构成原电池的条件是什么?【总结...
第三节电解池教案2教学目的:1.使学生理解电解原理,初步掌握一般电解反应产物的判断方法。2.使学生了解铜的电解精炼和电镀铜的原理。3.培...
第三节电解池一、教学目标:1.理解电解原理,初步掌握一般电解反应产物的判断方法2.了解氯碱工业,电镀,冶金的原理3.掌握电解电极方程...
《电解池》教学设计一、教材分析(一)教材分析本课时内容是人教版选修教材《化学反应原理》第四章第三节,教材主要介绍了电解原理以及电解...
第三节电解池一、教学目标:1.理解电解原理,初步掌握一般电解反应产物的判断方法2.了解氯碱工业,电镀,冶金的原理3.掌握电解电极方程...
第四章第三节电解池第二课时教案课题:第三节电解池(二)授课班级课时教学目的知识与技能了解氯碱工业,电镀,冶金的原理过程与方法培养学生...

