第1页共54页编号:时间:2021年x月x日书山有路勤为径,学海无涯苦作舟页码:第1页共54页中层管理能力360度测评(测试手册,含结果分析)目...
第1页共46页编号:时间:2021年x月x日书山有路勤为径,学海无涯苦作舟页码:第1页共46页第一讲中层主管核心管理技能导论中层主管在企业里的...
职业经理人十项管理技能训练内容简介:企业的组织结构就象一根链条,环环相扣,任何一个环节的薄弱都同样会造成整体运转的障碍。如果将企业...
第1页共44页编号:时间:2021年x月x日书山有路勤为径,学海无涯苦作舟页码:第1页共44页第一讲中层主管核心管理技能导论中层主管在企业里的...
第1页共31页编号:时间:2021年x月x日书山有路勤为径,学海无涯苦作舟页码:第1页共31页★讲师简介姜洋☆上海鸿风涵远商务咨询公司总经理,...
中层干部2004年度目标任务考核办法为了保证全面完成公司04年度的各项工作目标任务,促进公司各部门特别是中层领导干部能够认真负责地按照岗...
第1页共63页编号:时间:2021年x月x日书山有路勤为径,学海无涯苦作舟页码:第1页共63页第一讲中层经理的定位与通病(上)一、企业的汉堡结...
第1页共108页编号:时间:2021年x月x日书山有路勤为径,学海无涯苦作舟页码:第1页共108页中层管理者的十项素质修炼--经典任何组织的中层管...
第1页共10页编号:时间:2021年x月x日书山有路勤为径,学海无涯苦作舟页码:第1页共10页某公司任职资格标准管理四级前言公司干部任职资格行...
中层管理人员素质测评企业中层管理人员素质测评测评对象:___________测评日期:____________测试题一、请选择你认为最佳的答案。在答案序...
第1页共37页编号:时间:2021年x月x日书山有路勤为径,学海无涯苦作舟页码:第1页共37页第一讲领导者的两个蝴蝶效应点管理除了惯常的理解,...
第1页共8页编号:时间:2021年x月x日书山有路勤为径,学海无涯苦作舟页码:第1页共8页调查问卷填写说明:请您认真阅读以下说明,这对您的填...
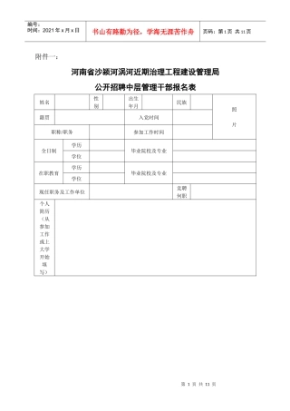
第1页共11页编号:时间:2021年x月x日书山有路勤为径,学海无涯苦作舟页码:第1页共11页附件一:河南省沙颍河涡河近期治理工程建设管理局公...
第1页共63页编号:时间:2021年x月x日书山有路勤为径,学海无涯苦作舟页码:第1页共63页第一讲中层经理的定位与通病(上)一、企业的汉堡结...
第1页共44页编号:时间:2021年x月x日书山有路勤为径,学海无涯苦作舟页码:第1页共44页第一讲领导者的两个蝴蝶效应点管理除了惯常的理解,...
第1页共7页编号:时间:2021年x月x日书山有路勤为径,学海无涯苦作舟页码:第1页共7页中层的角色认知名言:成功的人永不放弃,放弃的人永不...
职业经理人十项管理技能训练内容简介:企业的组织结构就象一根链条,环环相扣,任何一个环节的薄弱都同样会造成整体运转的障碍。如果将企业...
第1页共17页编号:时间:2021年x月x日书山有路勤为径,学海无涯苦作舟页码:第1页共17页中层管理者执行力影响因素研究调查问卷首先,感谢您...
第1页共18页编号:时间:2021年x月x日书山有路勤为径,学海无涯苦作舟页码:第1页共18页河南开普化工中层以上管理人员咨询调查问卷南洋林德...
第1页共6页编号:时间:2021年x月x日书山有路勤为径,学海无涯苦作舟页码:第1页共6页中层领导干部角色转换及能力提升一、单项选择题:1、...

