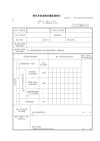
降水井检查批质量检查统计 制表机关: 天津市市政公路工程质量监督站 同意文号:质监[]575 号 表 号:地铁检查—地下 213 5 0 ...
一、工艺流程:井点测量定位→挖井口、安护筒→钻机安装、就位→钻孔成孔→底砾垫层→吊放井管→井管与孔壁间的砾石过滤层→洗井→井管内下...
技术交底纪录 编号:单位工程名称交底文献名称降水井施工技术交底 技 术 交 底 主 要 内 容技术交底内容及规定:1、降水施工工艺...
封井工艺与做法: 1、工艺流程:抽水一一起泵一一投入干料一一夯实一一投入加水配合料一一夯实一一焊井盖; 2,先封井:如果在垫层,筏板...
下载后可任意编辑水源热泵取回水井钻探施工合同甲方:河南太平洋工程有限公司 乙方: 甲方委托乙方对位于郏县的郏县第二人民医院新建病房...
目 录第一部分:施工组织设计第一篇 编制说明和依据⋯⋯⋯⋯⋯⋯⋯⋯⋯⋯⋯⋯⋯⋯⋯⋯⋯⋯第二篇 工程概况⋯⋯⋯⋯⋯⋯⋯⋯⋯⋯⋯⋯⋯⋯...
深水井施工方案 目 录 1、工程概况 2、钻探设备的选择及场地布置 3、材料准备 4 钻探、成井工艺 5、潜水泵的安装 6、工期及人员安...
私人接入水井合同范本 甲方(水井所有者):_____________________ 地址:_________________________________ 联系电话:______________...
一、编制依据1、国家有关设计规范、规定等2、现场勘查及测量成果3、建设单位下发的相关文件二、工程概况XX 示范区市政工程为示范区的主干...
大兴建总七公司 民安小区 2 0 3 # 楼 基坑降水施工方案 1 目 录 1编 制 依 据 .............................................
1 降水井封堵施工工法 一、前言 在长三角地区,土层以粉砂土居多,适宜用降水井降水。 在地下室施工阶段,为降低地下水位,降水要求是...
NB-25 路K1+790~K2+595 基坑降水井施工方案 1 一、编制依据 ①、 中冶集团武汉勘察研究有限公司《珠海横琴新区市政基础设施BT 项目...
砖胎模专项施工方案 工程概况: 自贡市自流井区计划生育服务站迁建项目、自贡市自流井区疾病预防控制中心业务用房及实验室新建工程工程位...
下载后可任意编辑我深水井施工方案添加一个目 录1、工程概况2、钻探设备的选择及场地布置3、材料准备4 钻探、成井工艺5、潜水泵的安装6、...
给排水井室施工办法1. 给水阀门井室(1)井室均为砖砌体 75#砖、75#水泥砂浆砌筑;无地下水时可用 50#混合砂浆砌筑。井室底板和基础在有地...
呂井5mm 骅井畫几背 mmJMH■£逊蹬 2 鼻仃*-翩井节点封井工艺与做法:1、工艺流程:抽水一一起泵一一投入干料一一夯实一一投入加水配合...
榆中县韦营乡大湾脑至岘坪通村公路工程 建设项目 检验申请批复 承包单位:甘肃禄骅建设工程有限公司 合同号: DX7 监理单位:甘肃华...
门洞尺寸数量宽*高地下一层正BM0716700*16002FJ01-0307FJ03第21页密闭门16反BM0716700*16001FJ01-0307FJ03第21页密闭门16正BFM0820-15800*2...
全国水利普查 China Census for Water 规模以上机电井普查表 2011 年 表 号:P801 表 制表机关:国务院第一次全国水利 普查领...
1、施工前按设计要求放样,放出井位中心点和浇筑位置,并复核基础面高程、平面尺寸是否符合要求。 2、钢筋工程 (1)进场钢筋符合设计和...

