第一章编制依据及原则一依据1、中建国际精装修设计图纸及业主最终确认的方案2、建筑工程施工质量验收统一标准(GB50300-2001)3、建筑装饰...
神华小区二期工程17#楼内墙涂料工程施工方案一、工程概况本工程为神华新村二期N6标段住宅小区项目工程,位于神木县新村,地上为26层地下3层...
内墙涂料工程规范内墙涂料工程规范一、材料1.1.1内墙腻子内墙腻子宜选用具备强度较高、收缩性小、施工方便、易打磨、满足环保要求的成品粉...
Theobligeeinthecontractcanaccomplishthegoalinacertainperiodbydiscussingtheagreedrightsandresponsibilities.甲方:__________________...
目录一、工程概况.......................................................21.1、该工程的建设主体........................................
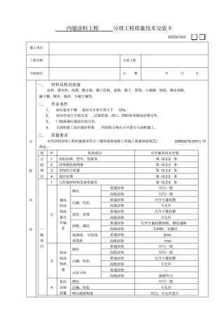
内墙涂料工程分项工程质量技术交底卡GD2301003施工单位工程名称分部工程交底部位日期年月日交底内容一、材料及机具准备涂料、填充料、高凳...
技术交底记录2008年10月15日施管表5工程名称节能大厦分部工程装饰装修工程分项工程名称内墙抹石灰砂浆施工施工单位中天宝业集团交底内容:1...
个人资料整理仅限学习使用1/5内墙抹石灰砂浆1范围本工艺标准适用于工业与民用建筑的内墙抹石灰砂浆<包括抹水泥踢脚或墙裙及窗台)。2施工准...
内墙抹灰工程劳务合同装饰装修工程劳务合同发包方:四川亚泰建设有限公司劳务承包单位:现有卓达香水海三期-巴黎岛二期H地块一标段内墙分项...
内墙抹灰质量通病及防治措施空鼓(具体现象为墙面抹灰局部产生脱离空鼓)。产生的原因:如:基层未清理干净或墙面过于光滑,与抹灰粘结不好;...
..内墙抹灰质量通病及防治措施..空鼓(具体现象为墙面抹灰局部产生脱离空鼓)。产生的原因:如:基层未清理干净或墙面过于光滑,与抹灰粘结不...
沈阳旭辉花园东区工程内墙抹灰脚手架施工方案编制人:审核人:江苏南通三建集团股份有限公司编制单位:2017.03.021目录一、工程概况3.........
内墙抹灰及内墙涂料施工方案1工程概况根据图纸设计,墙面做法为:一层门厅、值班室、银行、贵宾接待室,通用楼层的宿舍(含无障碍宿舍及留...
1正仁·松涛苑-中央公元内墙抹灰施工方案建设单位:龙口市金星房地产开发有限公司监理单位:龙口市工程建设监理中心有限公司编制单位:泸...
阳信县美茵堡住宅小区3#楼内墙抹灰施工方案江苏南通三建集团有限公司美茵堡小区一期项目部2014年02月26日目录一、编制依据:.................
内墙抹灰施工安全技术交底工程名称德江·世纪明珠工程A8、A9、A10单元交底日期交底人安全员交底内容:室内白灰砂浆抹灰:1、施工人员必须戴...
技术交底记录表C2-1编号工程名称毛坦厂中学东部新城校区男生宿舍及教师中转楼工程交底日期2015-12-5施工单位安徽天成建设有限公司分项工程...
抹灰工程技术交底施工单位河南兴瑞建设有限公司工程名称大荔县儿童福利院建设项目施工部位内墙施工内容内墙抹灰技术交交底内容:一、抹灰用...
一、材料选用按照图纸设计要求选用。二、施工前准备工作1.墙柱穿墙PVC管头已全部清除完毕。2.主体结构垂直平整达不到抹灰要求的需全部剁斧...
内部劳务承包协议甲方:(以下简称甲方)乙方:(以下简称乙方)根据甲方承建工程任务的需要,经甲、乙双方友好协商,在平等互利,友好合作...

