工程编号:竣 工 报 告类 别 竣工文档 案卷题名 编制单位 编制日期 2024 年 9 月 10 日 保管期限 密 级 文 件 目 录...
信息网络工程竣工验收报告工程验收报告系统(工程)名称:网络综合布线工程 建设单位: 中达网络工程有限公司 使用单位: 大岭中心学校...
XXXXXXXXXXX综合布线工程施工组织方案编制人 审核人 XXXXX计算机系统集成有限公司序 言本方案主要包括如下内容:1.公司简介2.管道预埋...
综合布线工程监理要点1、工程监理的职责及控制目标 工程监理的职责是参加和协助工程实施过程的有关工作,控制工程建设规划和投资规模、建...
[项目名称全]综合布线工程[投标书][大楼照片][乙方全]一 前言[项目名称全](以下简称“[项目名称简]”)位于[位置/建筑面积/大楼性...
合同编号:弱电综合工程合同书甲方:_____________ 乙方:_____________ 为完成甲方委托乙方承接的弱电综合工程任务,依据国家有关的法律...
综合布线系统复习题及参考答案一、填空题1. 管理 是对工作区、电信间、设备间、进线间的配线设备、缆线、信息插座模块等设施按一定的模...
摘要:本文主要针对塔大校园网建设需求提供网络综合布线解决方案,在该方案中主要对塔大校园网的综合布线的各项需求进行认真分析,并且详细对...
综合布线工程的现场施工,分为线缆(光纤)布放、线缆(光纤)剪裁、线缆(光纤)终端加工、验证及验收认证。在工程建设每个环节均应使用适当...
XXXX 综合布线系统方案XXXX 有限公司2025 年’M 月"d’日’目 录1综合布线及机房管理.................................................
综合布线题库一、选择题(本大题共 10 小题,每小题 2 分,总计 20 分)1。10BaseFL 的传输介质为( )。A.同轴电缆 B。光纤 C。...
综合布线实验指导书 郑州交通职业学院信息工程系计算机教研室二 00 七年九月目 录实训一 5 类双绞线 RJ-45 水晶头接头的制作 .......
综 合 布 线 实 验 报 告 班级:建电 122 姓名:吴勃 学号:1212062053 指导老师:王胜峰 张蔚概述:综合布线与计算机网络系统...
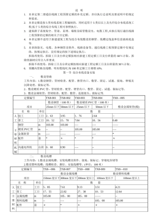
说 明1.本章定第二册通信线路工程预算定额的补充定额。亦应执行总说明及册说明中的规定和要求。2.本章定额是按 5 类布线系统工程编制的...
综合布线复习题库(理论题)一、填空题1、综合布线系统一般包括那七部分,分别是 工作区 、 配线子系统、 干线子系统、 建筑群子系统、...
1.综合布线系统1.1.概述综合布线在济宁医学院迁建工程的应用特点及功能有用性 — 实施后的布线系统,将能够在现在和将来适应技术的进展,...
综合布线实训室建设方案广东唯康教育科技股份有限公司2024—5目 录概 述................................................................
综合布线基础知识——光纤一、光纤光纤是一种将讯息从一端传送到另一端的媒介.是一条玻璃或塑胶纤维,作为让讯息通过的传输媒介. 通常「光...
工程编号:竣 工 报 告类 别 竣工文档 案卷题名 编制单位 编制日期 2024 年 9 月 10 日 保管期限 密 级 文 件 目 录...
综合布线及安装调试工程合同书合同号:( )甲方: 泉塘社区医院乙方: 罗登地址::地址:电话:电话:13348612422联系人: 联系人: 依...

