遵义道桥北环高速公路现浇箱梁满堂支架计算书贵州遵义高速公路建设投资有限公司遵义北环(檬梓桥至乐理段)高速公路项目总经理部天桥连续梁...
1/169现浇箱梁支架专项施工方案一、工程概况苏州工业园区南环路东延工程桥梁主体工程一标段桩号范围为K0+000〜K1+129,全长1129m,工程内容包...
贝雷片支架现浇梁施工安全专项方案xxxx目录一、编制依据………………………………………………………………………2二、编制原则……………...
降低楼板裂缝发生率降低楼板裂缝发生率---------福康四期项目部富康小区新增地块31#楼位于烟台市开发区富康小区,建筑层数地上29层,地下二...
现浇混凝土楼板裂缝的原因和防治裂缝是混凝土结构中普遍存在的一种现象,它的出现不仅会降低建筑物的抗渗能力,影响建筑物的使用功能,而且...
施工组织设计一编制说明本施工组织设计主要依据以下几项编制:工程招标文件、工程施工设计图纸、工程地质勘察报告、国家省市地区的相关法令...
4现浇连续梁施工方案4.2.1地基处理原状道路描述现状XXX路为界,以北断面为一块板,路幅宽度22.5米,其中车行道宽度约16.5米,两侧为2X3.0米...
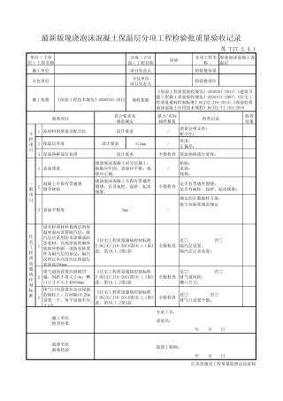
分部(子分部)工程名称项目负责人分包单位项目负责人验收依据检查结果1/2≤5mm/31/21235mm表面平整度施工单位检查结果监理单位验收结论年...
现浇混凝土工程技术交底工程名称:学生宿舍一、施工准备〔一〕材料水泥:32.5以上矿渣硅酸盐水泥或普通硅酸水泥。进场时必须有质量证明书。...
现浇剪力墙构造大模板安装与撤除工艺〔404-1996〕范围本工艺主要适用于工业与民用建筑外板内模、外砖内模、全现浇剪力墙构造大模板的安装与...
工程名称交底部位工程编日交底内容:现浇桩基承台梁混凝土本技术交底适用于工业与民用建筑桩基现浇混凝土承台梁工程。1.材料要求(1)水泥:...
现浇框架构造钢筋绑扎1范围本工艺适用于多层工业及民用建筑现浇框架、框架-剪力墙构造钢筋绑扎工程。2施工准备2.1材料及主要机具:钢筋:...
现浇钢筋混凝土工程监理施行细那么一、编制根据1、望江佳园工住宅小区监理规划:2、湖南建立集团建筑规划设计院提供的施工图:3、现行施工...
现浇框架构造混凝土浇筑施工1范围本工艺适用于一般现浇框架及框架剪力墙混凝土的浇筑工程。2施工准备2.1材料及主要机具:水泥:325以上矿渣...
现浇混凝土工程技术交底本技术交底适用于现浇混凝土工程。1.材料要求(1)水泥;用32.5~42.5矿渣硅酸盐水泥或普通硅酸盐水泥。(2)砂:宜用...
技术交底记录〔表式C2-2-1〕编工程名称施工交底提要:交底内容:现浇桩基承台梁混凝土本技术交底适用于工业与民用建筑桩基现浇混凝土承台梁...
监理规划一、工程概况———————————————2二、监理工作根据—————————————2三、监理工作范围——————————...
现浇剪力墙构造大模板安装与撤除1范围本工艺主要适用于工业与民用建筑外板内模、外砖内模、全现浇剪力墙构造大模板的安装与撤除。2施工准备...
陕西公路建立通用表格陕蒙高速公路现浇梁支架预压自检表桥涵表63★合同段工程名称桩或范围检查日构造形式根底承载力材料质量木材钢材预压施...
现浇混凝土工程技术交底一、操作工艺〔一〕清理浇筑前应将模板内的垃圾、泥土等杂物及钢筋上的油污去除干净并检查钢筋的水泥砂浆垫块是垫好...

