圆的周长(二)班级班级________________小组名小组名______________姓名姓名________________小组评价小组评价______________教师评价教师...
圆的周长分层作业设计一、填空(基础题):1、圆的周长总是直径长度的()倍多一些。这个倍数是个固定的数,我们把它叫做(),用字母()...
1.圆周率是()和()的比值,用字母()表示。它是一个()小数,计算周长时通常取近似值()。2.圆的周长的字母公式是()或()。公式...
什么是周长1.掌握什么是周长,并能正确的描出物体的边线。2.知道如何测量规则与不规则图形的周长。3.通过观察、操作等活动,能比较不同图形...
长方形和正方形的周长长方形和正方形一、复习旧知一、复习旧知问题:1.你认识这两个图形吗?2.你能分别指出这两个图形的周长吗?二、探索长...
圆的周长(3)六上5单元安居小学方世菊学习目标:1.通过练习,巩固对圆的周长公式的理解和掌握,熟练运用圆的周长公式解决问题。2.进一步培养...
计算图形的周长课件xx年xx月xx日目录•基础知识•计算图形的周长•实践练习•总结与回顾01引言课程目标掌握计算图形周长的基本方法能够运用...
圆的周长(2)六上5单元安居小学方世菊学习目标:1.运用圆的周长公式解决生活中的实际问题。2.在探索中培养自己的分析问题和解决问题的能力。...
第八中学吴杨霞第八中学吴杨霞想一想:想一想:什么是周什么是周长呢?长呢?围绕树叶一周的长度就是树叶的围绕树叶一周的长度就是树叶的周...
《圆的周长》说课稿各位评委老师大家好!今天我说课的题目是《圆的周长》。下面我将从以下四个方面来阐述我对这节课的教学设想。【说教材】...
1号车线路图:2号车线路图:三角形三条边长度的和,叫做三角形的周长。四边形四条边长度的和,叫做四边形的周长。5km7km3km6km3km4km2km下...
认识周长教案靖西县实验小学赵玉琼苏教版三年级上册【教学目标】1、通过实践加深对周长含义的认识,增强计算长方形、正方形等平面图形周长...
圆的周长和面积的练习题1、圆是平面上的一种()图形,围成圆的()的长叫做圆的周长。在大大小小的圆中,它们的周长总是它的直径的()倍...
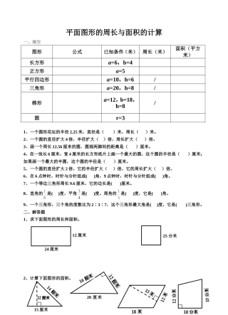
平面图形的周长与面积的计算一、填空图形公式已知条件(米)周长(米)面积(平方米)长方形a=6,b=4正方形a=5平行四边形a=10,h=6/三角形a...
小鸡和小青蛙赛跑,结果同时到达终点。谁跑的快?边长:6米长:8米宽:4米在钉子板上用线围成下图那样的正方形.量量每条边长多少厘米.想...
长方形和正方形的周长测试题班级学号姓名一.填空1.长方形周长=()正方形周长=()2.一个正方形周长80厘米,它的边长是()。3.一个长方形...
圆的周长练习题一、填空(基础题):1、圆的周长总是直径长度的()倍多一些。这个倍数是个固定的数,我们把它叫做(),用字母()表示。2...
一、教材分析二、学情分析三、目标及重难点四、教法学法五、教学准备六、教学流程七、设计理念八、板书设计教材分析:教学内容:全日制《义...
小学数学《周长与面积的区分》教学设计临川区青泥中心小学王睿斌教材与学情分析:《周长与面积的区分》是人教版小学数学三年级下册第六单元...
一、填空:1、当圆规两脚尖间的距离为3厘米时,画出的圆的周长是()厘米。2、一个圆的半径扩大3倍,那么周长扩大()倍。3、一个半圆,半...

