下载后可任意编辑乡镇年度环保工作计划选文与乡镇庆八一活动方案范文汇编乡镇年度环保工作计划选文(一)深化开展“整治进展软环境,建设服务...
下载后可任意编辑乡镇年度环保工作计划选文与乡镇年终工作计划最新汇编乡镇年度环保工作计划选文(一)深化开展“整治进展软环境,建设服务型...
下载后可任意编辑乡镇年度环保工作计划与乡镇年度环保工作计划选文汇编乡镇年度环保工作计划为确保..年各项目标任务的圆满完成,..区环保局...
下载后可任意编辑乡镇年度环保工作计划与乡镇庆八一活动方案范文汇编乡镇年度环保工作计划为确保..年各项目标任务的圆满完成,..区环保局近...
低碳环保的书信式作文低碳环保的书信式作文这次我来到了我的故乡——贵州。那里的天比别处更可爱,天空是那么蓝,大地是绿色的。使我总想高...
1.1材料控制措施和环保措施一、编制材料计划:(1)编制项目材料设备用量计划:根据图纸及施工进度计划编制项目主要材料设备用量计划,分阶...
公路建设项目仁赤高速公路第五合同段项目经理部第6期(总24期)环保施工工作月报(环保工作月报)2011年3月21日至2011年4月20日专职环保员...
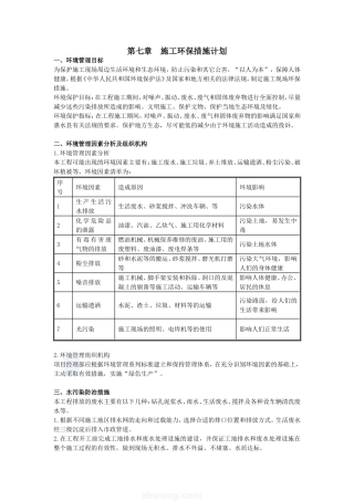
第七章施工环保措施计划一、环境管理目标为保护施工现场周边生活环境和生态环境,防止污染和其它公害,“以人为本”,保障人体健康,根据《...
怎样才是“低碳生活”?1、倡导不要浪费食物,2、倡导随手关灯,3、倡导空调尽可能接近自然温度,4、素食比肉食消耗的资源少,前者是低碳的...
城乡环保设施建设大会讲话稿同志们:行署召开这次全区城乡住房保障、污水处理和垃圾填埋设施建设工作会议,主要是为进一步推动全区城乡住房...
领导在农村环保交流会发言同志们:一、办法实、成效好,树立了我省乡村环保任务新格式(一)农业污染源管理任务有用推进全力推进规划化畜禽...
环保局长任职演说材料主任、副主任、秘书长、各位委员:提请本次常委会议审议,市政府市长提名我担任XX市环保局局长。这是党和人民对我信任...
市长在环保工作大会上讲话市长在环保工作大会上讲话篇1同志们:这次全市环境保护工作会议,主要任务是贯彻落实市委经济工作会和全省环境保...
创建国家环保模范城市动员大会讲话篇一:创建国家环境保护模范城市工作总结XX县区城乡建设局2011年创建国家环境保护模范城市工作总结按照区...
演讲:环保从我身边做起环保从身边做起亲爱的老师、同学们:大家好。我们赖以生活的环境已经遭到了破坏,保护环境,是每个人应有的责任,我...
环保局局长在环保工作暨环境保护模范大会上讲话同志们:这次会议是在全市上下认真贯彻落实党的十七届五中全会、中央经济工作会议、省委九届...
环保活动领导讲话3篇环保活动领导讲话篇一:尊敬的各位来宾、朋友们:今天我们汇聚在此,分享对地球生态的关注、表达对地球家园的热爱,是...
全省环保系统党风廉政建设工作会议讲话稿全省环保系统党风廉政建设工作会议讲话稿【篇一】同志们:刚才视频会议上,环保部党组书记陈吉宁同...
区长在创建环保模范城市动员大会上的讲话同志们:区政府召开这次会议,主要是传达全市创建国家环保模范城市动员大会精神,围绕市委、市政府...
下载后可任意编辑乡镇企业环保工作总结与乡镇优秀党务工作者事迹材料汇编乡镇企业环保工作总结【乡镇企业环保工作总结一】XX年,在乡党委、...

