下载后可任意编辑金属材料销售合同甲方: 乙方: 签订地点: 签订时间: 编号: 下载后可任意编辑需方:________________(以下简称甲...
初三化学第八章补充题 21、向含有 AgNO3、CU(NO3)2、Zn(NO3)2的混合溶液中加入一定量的铁粉,使其充分反应后,过滤,向滤渣中滴加稀盐酸,...
金属和金属材料复习教学设计教案Companynumber:【0089WT-8898YT-W8CCB-BUUT-202108】创设情三、教*金属的*金属的*金属的*金属的 f课题金属...
单元 2 金属的性质和金属材料【学习目标】.了解常见金属的物理特征及其应用,初步形成物质性质决定物质用途的观点,能区分常见的金属和...
。。1 施工常用计算公式大全1. 钢板重量计算公式公式: 7.85 ×长度 (m) ×宽度 (m) ×厚度 (mm) 例:钢板 6m(长) ×1.51m( ...
。。1 实验五硬度实验一.实验目的1. 了解硬度测定的基本原理及应用范围。2. 了解布氏硬度实验机的主要结构及操作方法。二.概述硬度...
金属材料计划采购员岗位说明书岗位名称计划采购员(金属材料)岗位编号所在部门条件保障处岗位定员1 直接上级条件保障处主管副处长工资等...
金属材料焊接性知识要点金属材料焊接性知识要点1. 金属焊接性:指同质材料或异质材料在制造工艺条件下,能够形成完整接头并满足预期使用要...
金属材料的主要性能指标及涵义㈠物理性能指标密度 符号: Y 单位 : 炬/ 启或 g/cr ( 涵义说明:幣湄材料的特性之」,它表示某种...
金属材料焊接性知识要点1. 金属焊接性 :指同质材料或异质材料在制造工艺条件下,能够形成完整接头并满足预期使用要求的能力。包括(工艺...
金属材料焊接 - 试题金属材料焊接试题一、填空题1.金属材料焊接性的好坏,主要取决于材料的(), 且 与 结 构 的 复 杂 程 度...
金属材料淬火新工艺在长期的生产实践和科学实验中,人们对金属内部组织状态变化规律的认识不断深入,特别是从60 年代以来,透射电镜和电子...
金属材料手册本手册以现行的国家、行业和企业标准为基础,结合公司开发、生产的实际需要而编写的。选用其中的材料品种、牌号、规格和标记,...
1 / 8 《金属材料残余应力测定钻孔应变法》国家标准编制说明、工作简况任务来源根据全国钢标准化技术委员会《钢标委 []号文件》“关于...
、金属材料的物理性能热容 heat capacity 比热容 specific heat capacity 热膨胀 thermal expansion 热传导 heat conduction ...
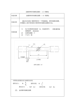
金属材料形变硬化指数(n)的测定实验名称金属材料形变硬化指数( n)的测定实验目的通过本次试验了解材料的另一个性能指标,即形变硬化指...
金属材料弯曲试验方法1.范围本标准规定了弯曲试验方法的原理、符号、试验设备、试样、试验程序、试验结果评定和试验报告本标准适用于金属...
金属材料工程生产实习报告一组织领导由专业老师负责筹备,组成实习队委员会,委员会由二名领导教师及班长,团支书记和生活委员五人组成。委...
《金属材料室温拉伸试验方法》GBT228-2002 实施要点 2006-11-04 15:061 引言国家标准GB/T228-2002 《金属材料室温拉伸试验方法》已于2...
. Word 文档第一章金属材料切削加工性切削加工性: Machinability ,指金属材料被切削加工成合格零件的难易程度。例如:以车削 45#钢...

