浙江大学远程教育学院《建设法规与合同管理》离线作业第1章一、简答题1.简述建设法规的概念和调整对象。答:(1)建设法规的定义:建设法...
建设法规习题集土木工程系施工教研室建设法规一、单选题(每题的备选答案中,只有1个最符合题意)11、《建筑法》明确定,实行监理的建设工...
建设法规平时作业一一、单项选择题(每题2分,共20分,错选、多选、漏选均不给分。)1.下列(D)不是建设法律关系的客体:A.物B.行为C.智力...
第一章建设法规基础建设法规体系的表现形式1.宪法是我国的根本大法,具有最高的法律效力2.建设法律指由全国人民代表大会及常务委员会定制...
一、单项选择题(共50题,每题1分,每题的备选项中,只有1个最符合题意)1.工程监理单位在建设单位授权范围内,采用规划、控制、协调等方...
2015年监理工程师理论与法规真题及答案(完整版)一、单项选择题(共50题,每题l分。每题的备选项中,只有l个最符合题意)1、由全国人民代表...
2017监理工程师《理论与法规》考试真题及答案解析一、单选题:1.建设工程监理是指监理单位(A)。A.代表建设单位对施工承包单位的监督管...
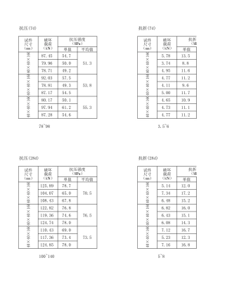
单值平均值单值40×40×16087.4554.751.340×40×1605.7813.579.9650.03.748.878.7149.24.9511.640×40×16092.0357.553.840×40×1604.771...
监理工程师《理论与法规》强化训练题及答案(1)1、确定项目监理机构人员数量的步骤包括【ADE】。A.确定工程建设强度和工程复杂程度B.确...
2019监理工程师《理论法规》考点汇总目录《理论法规》第一章考点........................................................................
一、单项选择题(共50题,每题1分。每题的备选项中。只有1个最符合题意)ﻫ1.工程监理单位在建设单位授权范围....规划、控制、协调等.......
一、单项选择题(共50题,每题l分。每题的备选项中,只有l个最符合题意)1、由全国人民代表大会及其常务委员会通过,国家主席签署主席令予以...
2018年全国监理工程师考试《建设工程监理概论》一、单项选择题(共50题,每题1分。每题的备选项中,只有1个最符合题意)1.工程监理单位签...
**证券集团纪检工作常用规章制度选编纪检监察室2021年1月选编说明为帮助集团纪检干部全面系统地学习和掌握有关纪检工作法律法规、内部制度...
2019年全市党纪法规知识考试卷库(共230题)《党章》、《中国共产党纪律处分条例》、《中国共产党问责条例》、《监督执纪工作规则》、《江...
学习党内法规时的发言提纲刚才,一块学习了《中国共产党党内法规制定条例》《中国共产党党内法规和规范性文件备案审查规定》《中国共产党党...
2022党纪法规和德廉知识学习测试题库(约1000道)目录一、习近平新时代中国特色社会主义思想................1二、党中央治疆方略............
干部人事法规辅导讲话同志们:这次组工业务暨干部人事制度改革政策法规培训班的一个重要任务,就是传达贯彻中组部、人事部深化干部人事制度...
干部党风廉政法规培训制度为了加强党风廉政建设,明确党政领导班子和领导干部对党风廉政建设应负的责任,建立起思想道德和党纪政纪两道防线...
改进我国内部审计法规体系的一点思考内容提要:我国现有的内部审计法规体系适用面有局限性,口径不一致,权威性不足,本文针对这些缺陷提出...

