西安婚纱摄影器材城商业计划书策划:陈风刚13208105886 pr971@126.com 目 录序 言行 业一、行业区分二、行业批发市场三、行业厂家四、...
第一章 宏观经济分析一、城市概况〔一〕地理位置连云港市地处中国沿海中部的黄海之滨,江苏省东北部。东与日本、韩国、朝鲜隔海相望,西与...
天创绿洲果汁市场筹划方案上市推广策略一、行业根本市场情况中国市场果汁饮料品牌开展历程国内果汁饮料市场的大规模启动是在 2001 年,当...
市场策划招聘启事范文!! 市场策划招聘启事【一】 招聘启事 招聘岗位:市场策划 岗位职责: 1、负责公司内宣传软文、品牌建设、产品文...
市场策划员竞职演说材料 敬重的各位领导,各位同事: 大家好! 感谢公司给我这次竞聘上岗的机会,我叫,毕业于学院市场营销专业。我竞聘...
市场策划员个人简历 市场策划员个人简历 市场策划员个人简历,写简历之前要先去了解自己想要应聘公司的性质与聘请要求,只要先知道了聘请...
市场策划书范文 3 篇第 1 篇:公司经营管理与市场策划 我是一个在县城做汽车贸易生意的。从 20xx 年开业到现在也算是卖的还行,从每...
市场策划个人简历 市场策划个人简历精选 个人简历是求职中的敲门砖,下面是我为大家搜集整理的市场策划个人简历,欢迎阅读与借鉴。 基本...
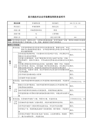
某天线技术企业市场筹划岗职务说明书岗位名称市场筹划岗岗位编号***-YX-SG-101所在部门市场管理部岗位定员1 人直接上级市场管理部部长职系...
乌苏里江刺五加胶囊市场筹划方案 第一篇 产品论述第二篇 定 位 第三篇 环 境 分 析 第四篇 渠 道 选 择第五篇 行 销 战 ...
易商顾问 恒星·皇家花园 1 工作联络函 日期:2 0 1 5 -3 -2 编号:恒星2 0 1 5 -1 1 项 目 恒星·皇家花园 案 址 巩...
前 言李氏麻鸭蛋公司是一个已有多年历史的企业,成立于 1998 年,公司以作咸鸭蛋产品为主,从小加工厂作起,现在已经作到 06 年销售额...
第 1 页精品文档---下载后可任意编辑市场策划方案汇总十篇 市场策划方案范文汇总十篇 为保证事情或工作高起点、高质量、高水平开展,常...
第 2 页精品文档---下载后可任意编辑市场策划实习生求职信 市场策划实习生求职信 敬重的领导: 您好! 感谢您在百忙之中垂阅我的求职...
第 2 页精品文档---下载后可任意编辑市场策划助理求职简历 市场策划助理求职简历范文 姓名:求职简历范文 二年以上工作阅历|男|26 岁...
精品文档---下载后可任意编辑市场策划个人简历模板下载 word 格式 市场策划个人简历模板下载 word 格式 编写个人简历是求职的第一步...
精品文档---下载后可任意编辑家教市场策划书策划目的:塑造企业文化,提高企业知名度和美誉度。提升品牌形象,让家长信任并选择平放教育。...
精品文档---下载后可任意编辑天创绿洲果汁市场筹划方案上市推广策略一、行业根本市场情况中国市场果汁饮料品牌开展历程国内果汁饮料市场的...
策划方案地址:萝岗区春晖六街南康新村东鸿一街两层商铺首层约为:3300 平方米首层总投资:约 270 万。其中包括地面装修、台位装修、铺...
幼儿跳蚤市场策划活动方案五篇开展“跳蚤市场”活动是为了让幼儿愿意将自己的旧物品与同伴分享、交换,懂得爱惜物品,珍惜资源,废旧物品再...

