样机管理制度1. 目的为保证样机在订单运行中能高效、准确的起到主导作用,及时发现并迅速整改各异常点,为样机送检、订单确认样机、确认订...
显示器外地样机代理协议 ┌─────────┬──────────┐ │甲 方: │乙 方: │ ├─────────┼─────...
合同编号: 样机展示借用协议书 甲方: 乙方: 时间: 样机展示借用协议书甲方:_____________________地址:_____________________电话:...
显示器外地样机代理协议(标准版合同模板)甲 方:** 单位或个人 乙 方:** 单位或个人 签订日期: ** 年 ** 月 ** 日 签订地...
磨样机安全操作章程1. 该机安装在干燥处,调整水平,检查各部完好,接通电源,试车正常后方可使用。2. 进料粒度为 1-3 毫米,装样重量...
皮带取样机安全操作章程1、采样机必须由经过专业知识培训的专业操作人员进行操作。2、在操作和使用过程当中不允许违章操作,保证设备和人身...
电磁式粉碎制样机安全技术操作章程一、操作步骤1.将料管放入料杯,并将小的一头朝下。2.放入试样:(铁粉、石灰石、矿渣、热料、石英石、粘...
1最新版】电脑花样机故障维修技术大全电脑花样机现在已经广泛使用于各个领域中了,长期使用难免会遇到各种故障,下面介绍有史以来最新最全...
原煤取样机岗位安全操作章程操作流程风险分析安全注意事项严禁事项应急措施作业前准备1、岗位员工正确穿戴劳保用品;2、检查防护档板、防护...
光谱磨样机安全操作章程1. 该机安装在干燥处,调整水平,检查各部完好,接通电源,试车正常后方可使用。2、每次在开机前要检查机器完好后...
目 录摘要 3ABSTRACT41 前言 71.1 国外现状讨论以与进展前景展望 71.2 本课题的讨论意义和预期讨论目标 81.2.1 本课题的讨论意义...
毕 业 设 计(论文)` 题 目:多工况下煤质采样机设计 院 系机械工程系专业班级机械设计专业 0802 班学生 XX张衍指导老师花广如二...
基于概率虚拟样机的机械产品可靠性设计分析邢晨光 机械产品可靠性设计分析是指为满足机械产品的可靠性而进行的功能性设计。在我国,作为在...
国美电器样机管理规定----------------------- -----------------------日期:样机管理规定归属体系:国美电器经营管理手册—销售系统分册...
样机管理规定 一、目的: 为更好的法律规范管理样机,有效整合样机资源、减少样机的损坏和闲置,加快样机的周转率,特制定《样机管理规定》...
样机展示协议 甲方(供方): 乙方(需方): 甲乙双方为更好促进业务合作,达成如下条款,共同遵守执行。 一、甲方根据业务需要向乙方提...
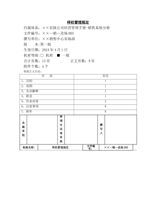
样机管理规定归属体系:××有限公司经营管理手册-销售系统分册文件编号:××—销—卖场 005撰写单位:××销售中心卖场部版 本:第一版...
样机展示借用协议 样机展示借用协议第 1 篇 甲方:_____________________ 地址:_____________________ 电话: ___________________...
评审类型设计输入设计总体方案产品手板工程样品小批试产产品量产产品名称评审日期评审地点1.4设计的可实现、可制造、可装配、制造的难度1.1...
挖掘机样机调试大纲

