目 录前 言···························································...
2025年全国4月高等教育自学考试电子商务安全导论试题
精品文档下载 【本页是封面,下载后可以删除!】最新资料,word 文档,可以自由编辑!!绝密★考试结束前全国 10 月高等教育自学考试电...
助理电子商务师考试模拟试题及答案解析 51.进入二十一世纪,我国大量需要一种既懂现代信息技术又懂电子商务的( )人才。(A)专用型(B...
第一章 助理电子商务师综合理论考试模拟试题本章所有模拟试题是按最新全国统一考试平台的规定精选组织的。综合理论考试时间为 90 分钟,...
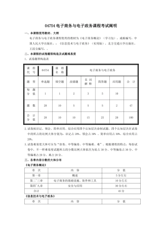
04754 电子商务与电子政务课程考试阐明一、本课程使用教材、大纲电子商务与电子政务课程使用的教材为《电子商务概论》(学习包),成栋编...
下六个月电子商务设计师考试上午选择题+ 答案1、在 Excel 的 A1 单元格中输入公式 "=ROUND(14.9,0)",按回车键后,A1 单元格中的值...
四川省上六个月高等教育自学考试网络营销与筹划实践考核试题◆ 单项选择题(本大题共 10 小题,每题 3 分,共 30 分)在每题列出的...
自考电子商务网站设计原理重要考点电子商务网站的运行 建立健全运行管理机构,采用灵活多样的运行管理方式 电子商务网站的宣传与推广 宣...
26.系统稳定性好,故障率低。这属于( )网络构造的特点。(A)环型(B)星型(C)总线型(D)多边型27、( )可以将买方和卖方集中到一...
浙江省第四届大学生电子商务竞赛获奖作品公告浙江省第四届大学生电子商务竞赛通过网评和在宁波大学举行现场答辩于 2009 年 8 月 28 ...
电子商务师(中级四级)单选题1“电子商务”是通过互联网进行(B)、提供服务等的经营活动。(A)商品浏览(B)商品销售(C)网上拍卖(D)...
● 在指令系统的多种寻址方式中,获取操作数最快的方式是 (1) 。若操作数 的地址包含在指令中,则属于 (2) 方式。(1)A.直接寻...
“中兴通讯”杯南京邮电大学第十届大学生科技节电子商务大赛活动实行方案一、承接单位:经济与管理学院分团委、科协二、活动宗旨:通过本次...
1、 某职工向总经理秘书反应,他生活上遇到了困难。你认为秘书应当怎么做?()A、 怕领导分心,不告诉领导B、让该职工自己向领导反应C、...
第五届浙江省大学生电子商务竞赛作品名称: 麦客大学生电子服务平台 作品类别: 综合类 2010 年 4 月 9 日目录第一章 执行总结.....
浙江省第六届大学生电子商务竞赛“心织源”废旧织物回收实业有限企业创业计划书目录绪 论.................................................
“易趣杯”首届全国电子商务竞赛作品名称:E-diet 餐饮特许连锁股份有限企业商业计划书参赛团体:T000730队员:王 婧 李 强 王 强第...
Web2.0 与 Web1.0 的区别Web2.0,是相对 Web1.0(此前的互联网模式)的新的一类互联网应用的统称,是一次从关键内容到外部应用的革命。...
目 录第一章 概 述.................................................................................................................

