一、安全领导小组安全职责为了又快又好地建设京台高速公路,全面贯彻国家安全生产方针,加强安全施工生产,提高参建员工安全意识,贯彻各项...
建筑工程施工技术知识要点第一章土方工程1 土的工程分类根据及分类常见的土方工程:1。场地平整 2 放线 3。挖土 4 运土 5 排水,降...
二级建造师《建设工程施工管理》考前考点精炼学员注意:施工管理课程考前精炼考点共 121 条,如下考点范围学员可结合教材通读,无需背诵...
施工员试卷 B 卷模块二(答案)单位 班组 姓名一、单选题1、建筑电气工程进行施工时,承力建筑钢构造构件上,(B)加热工开孔.A、可 B...
施工单位全套竣工资料1 《工程施工管理工作汇报》重要包括如下几方面内容:(1) 工程概况。(2) 工程投标。重要论述投标过程、投标书编制...
河北省安全工程师安全生产:建筑施工模板工程支撑系统的安全管理 模拟试题一、单项选择题(共 25 题,每题 2 分,每题的备选项中,只有...
广东省长大公路工程有限企业第二分企业特种施工车辆作业人员考核管理措施1 总 则1.1 为了规范企业特种施工车辆作业人员管理,提高作业人...
二级建造师《建设工程施工管理》最新预测 一、单项选择题(每题 1 分)第 1 题 某工程协议总额为 180 万元,工程预付款为 30 万...
XXXX 集团有限企业施工员岗前培训考试试题XXXX 有限企业四月施工员岗前培训考试试题工作单位: 姓名: 得分: ……………………………...
2Z100000 建设工程施工管理2Z101000 施工管理2Z101060 施工风险管理一、单项选择题(每题的备选项中,只有1个最符合题意)1.对建设工程项...
目 录序号编号名 称页码备注MQ 1幕墙工程施工、技术管理资料MQ 1。1建筑幕墙工程概况MQ 1.2幕墙工程中标告知书MQ 1.3建筑幕墙施工组...
劳务协议甲方(用人单位): 乙方:身份证号码: 身份证号码: 联络电话: 联络电话: 根据国家及省的有关规定,甲乙双方按照合法、公平...
施工企业重要负责人安全生产继续教育培训心得施工企业重要负责人安全生产继续教育培训已通过去二天了,但省建设厅的领导和老师们所说的话仍...
河南省造价工程师安装计量:施工图预算模拟试题一、单项选择题(共 25 题,每题 2 分,每题的备选项中,只有 1 个事最符合题意)1、...
2 0 1 4 建筑材料形成性考核册答案建筑材料作业 1一、单项选择题1。在我国,一般建筑工程的材料费用要占到总投资的( C )。A.10%...
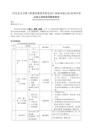
河北北方公路工程建设集团有限企业仁沐新高速 LJ12 标项目部从业人员安全风险告知书编号:尊敬的先生/女士:您在我项目即将从事施工、测...
山西省上六个月安全工程师安全生产:建筑施工钢筋调直机操作规程 试题一、单项选择题(共 25 题,每题 2 分,每题的备选项中,只有 1...
“人才培养模式改革和开放教育试点”计算机科学与技术专业(本科)毕业设计土木工程专业(本科) 论文题目 某高层住宅 7_ 楼施工组织设...
《施工员专业基础知识》考试大纲一、建筑材料(一) 建筑材料的基本性质 1、掌握材料的基本物理性质 2、熟悉材料与水有关的性质 3、熟悉...
山东二级建造师增项市选修试题(园林绿化工程施工与养护)14、下面为引起园林植物营养贫乏症的详细原因的是(土壤理化性质不良 )15、小型假...


