泓宇贸易有限公司单据流程设计摘要: 文章主要通过本人在温州泓宇贸易有限公司担任单证员一职时,所了解到的一系列内容。首先对公司文化和...
北京西直门华星贸易大厦有限公司物业管理中心安全管理制度目 录大厦安全管理制度..............................................1第一部...
北京 x 贸易大厦有限公司物业管理中心安全管理制度目 录大厦安全管理制度..............................................1第一部分:消...
黑河市俄品多经贸有限公司进口贸易现状与存在的问题摘 要随着经济全球化的进一步发展,高额贸易顺差也使中国成为贸易摩擦最多的国家,进而...
本科毕业论文(设计)开题报告、题目广东省玩具出口遭遇技术性贸易壁垒的原因及对策分析研究现状近年来,我国出口玩具屡屡遇到技术贸易壁垒,...
摘要近年来,我国儿童玩具行业迅猛发展,中国已经成为全球最大的儿童玩具制造基地及出口国,已经替代欧洲和日本成为全球儿童玩具制造中心,...
“后危机时代”的技术性贸易壁垒及应对2007 年 8 月席卷全球金融市场的“次贷危机”不断蔓延,从金融领域扩展到实体经济,自 2008 年...
二手交易市场——大学生贸易实践活动第一章 项目背景随着大学生消费能力的日益增强,一些东西被购回后由于相对用处不大而闲置在寝室里成为...
迪士尼服务贸易战略分析 摘 要迪士尼公司作为具备悠长汗青的环球游乐土的代表之作,其谋划和成长过程当中,具备其怪异的营销计谋和办事,...
当今国际服务贸易发展的最新趋势(一)国际服务贸易发展速度加快因为世界上不同国家和地区之间的经济活动联系愈发紧密,每个国家的政府也给予...
成本加运费(CFR) 卖方支付将货品运至指定目的地的费用,并替出口货品清关。这做法只适用于航运及内陆水运。货品交付运输商后,损失及破...
从历史的角度看贸易自由主义和贸易保护主义摘要:通过对贸易自由主义和贸易保护主义理论发展历程的描述,得出两者在历史发展中适应时代交替...
了解企业文化 感受创业之路——财经与贸易学院暑期“三下乡”社会实践团赴太平镇参观青年创业基地为培养大学生创新创业创优意识,学习成功...
供应链贸易安全制度1、制定目的为了有效的对公司供应链通关安全风险和威胁进行控制管理,确保整个通关过程符合 2025 年82 号公告《海关...
上海市服务贸易进展专项资金申请汇总表[国际货代(物流)企业填写] 填表日期: 年 月 日申请单位基本情况单位名称法人代表办公地址邮编...
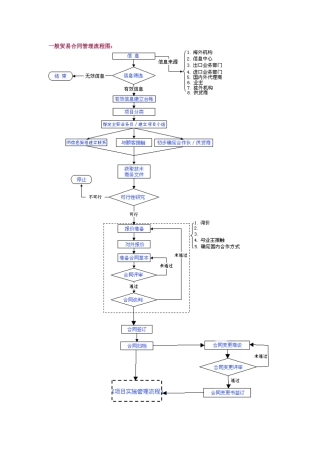
一般贸易进出口流程及专业词汇中英文对比(条理清楚,非常全面)!1、 出口贸易流程1)出口交易前的准备① 国际商务信息的收集与整理; ...
一般贸易出口流程报价、订货、付款方式、备货、包装、通关手续、装船、运输保险、提单、结汇。 一、报价 在国际贸易中一般是由产品的询价...
贸易公司财务管理制度第一章 总则第二章 货币资金管理第一节 现金第二节 银行存款第三节 其他货货币资第三章 费用报销管理第一节 差...
GATS 服务贸易总协议全文附件 1B 服务贸易总协议本协议各会员:咸认服务贸易对世界经济成长及进展与日俱增之重要性;冀望依透明化及渐进...
xx广场(A 地块)综合机电工程通风与空调系统设备 运 输 方 案编 制 :审 核 :批 准 : xxxx 广 场 综 合 机 电 工 ...

