xxxxxxxxxx 办公信息系统,网络维护及推广合同 甲 方: 地 址: 联 系 人: 联系电话: 乙 方: 地 址: 联 系 人: 联系...
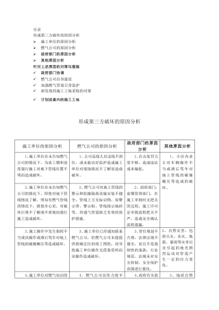
目录 形成第三方破坏的原因分析 ➢ 施工单位的原因分析 ➢ 燃气公司的原因分析 ➢ 政 府 部 门 的 原 因 分 析 ➢ 其 他...
第1 页共8 页 第1 页共8 页 1 第三方物流配送方案 姓名:0 5 冯晶 2 6 杨琴 2 8 姚婷婷 班级:物流 1 2 2 第1 页共8...
第三方物流评价表 1.评价表 序号 质量要求 评价项目 规定 得分 小项 扣分 实际 扣分 实际 得分 1 质量总要求 160 1.1 安...
第 三 方 物 流 复 习 资 料 一 、 选 择 题 1.第 三 方 物 流 是 由 ( ) 承 担 的 物 流 A. 供 方 B....
1 案例一 TNT 物流公司的案例分析 在当今时代,商界竞争激烈,与时间的赛跑几乎无处不再。要在此中胜出,最基本的要求就是在恰当的时间...
第三方物流 第三方物流是指生产经营企业为集中精力搞好主业,把原来属于自己处理的物流活动,以合同方式委托给专业物流服务企业,同时通过...
一 、 公 司 的 比 较 优 势 1、 网 络 信 息 技 术 比 较 先 进 , 公 司 的 规 模 比 较 网 络 化 、 ...
1 福建****医药有限公司 第三方物流服务计收费方案 一、 概述 自 2013 年 10 月份**福州物流园启用、福州地区七家公司入驻以来,...
仓储入库作业实验报告 实验背景 本学期我们学习了《仓储与配送管理实务》这门课程,通过一段时间的的学习,我们对物流及物流在生活中的应...
一、名词解释(共 4 小题,每题 3 分,共 12 分) 1.第三方物流:广义的 第三方物流 是相对于自营物流而言的。凡是由商品买卖双方...
第 三 方 物 流 国 外 文 献 综 述 ( 秉 镰 教 授 课 上 作 业 ) 一 、 总 述 1.国 外 对 第 三 方 物 ...
1 第三方物流供应商选择与评价指标体系 一、第三方物流的定义与特点 (一)第三方物流的定义 第三方物流(Third party logistics,TP...
1 / 13 第 三 方 物 流 供 应 商 准 入 制 度 1、目的 为 规 范 公 司 及 所 属 各 单 位 的 项 目 所 需...
第三方物流企业运作 课 程 设 计 团队名称:火力全开 口号:我要 我就能 理念:只要路是对的,就不怕路远 成员:熊海亮 何峰 徐...
第三方物流企业经营与管理第1 次作业 (注意:若有主观题目,请按照题目,离线完成,完成后纸质上交学习中心,记录成绩。在线只需提交客...
第 三 方 物 流 企 业 物 流 成 本 计 算 及 案 例 本 文 以 某 第 三 方 物 流 公 司 为 对 象 , 通 过...
第 1 页 共 10页 仓 储 及 物 流 服 务 合 同 书 甲 方 : 住 所 地 : 法 定 代 表 人 : 乙 方 : 住 所 ...
第一章 第三方物流理论 一、不定项选择题 1.以下( )不属于物流的主体功能。 A.信息 B.运输 C.配送 D.储存 2.( )是指在企业范...
序号单位数量原单价(元)优惠单价(元)小计(元)备 注一11.1样160059.40 59.41.2点11009.909.91.3样11009.909.91.4样128027.7227.71.5组1120...

