下载后可任意编辑第三方存管三方协议甲方姓名/名称: 信用资金台账:证件类型: 证件号码(工商注册号): 通讯地址: 邮政编码:E – ...
下载后可任意编辑委托售后服务协议甲方: ( 委托方 ) 乙方: (受托方)为维护甲方用户的合法权益,做好甲方的售后服务工作,甲乙双方...
下载后可任意编辑关于咨询项目合作协议甲方: 乙方: 本着“优势互补,互惠互利”的原则,甲、乙双方就合作进行“甘肃省公航旅集团信息化...
下载后可任意编辑保管合同协议编号: 签约时间: 年 月 日签约地点:北京市甲方(存货方):乙方(保管方): 根据《中华人民共和国合...
下载后可任意编辑 第三方劳务派遣合同第三方劳务派遣合同是指企业将,员工进入企业工作时,不是和企业之间签劳动合同,而是与企业外包的人...
下载后可任意编辑第三方代理协议甲方(被代理人):法人代表: 联系地址: 联系电话: 乙方(代理人):身份证号:联系地址:联系电话: 甲...
附 件 1 合 同 编 号 : ( 甲 方 )(乙方 ) 环 境 污 染 第 三 方 治 理 合 同( 示 范 文 本 )( 建 ...
附 件 2 合 同 编 号 :( 甲 方 )( 乙方 ) 环 境 污 染 第 三 方 治 理 合 同( 示 范 文 本 )( 委 ...
淘宝电子商务第三方服务合同甲方: (以下简称甲方)地址: 乙方:广州炬人团队 (以下简称乙方)地址: 甲乙双方经平等、友好协商,根...
下载后可任意编辑第三物流企业的现状及从国外物流企业模式 ——信息管理与工程学院电子商务 08 李淑茜第三方物流是由物品供方和需方以外...
下载后可任意编辑*****污染源自动监控设施委托第三方运营管理合同甲方(委托方):** 乙方(受托方):** 依据《中华人民共和国合同法》...
下载后可任意编辑银行与证券公司第三方存管营销推广合作协议随着**证券公司和农业银行总行第三方存管业务的合作上线,第三方存管业务的进展...
下载后可任意编辑遇到合同纠纷问题?赢了网律师为你免费解惑!访问>> http://s.yingle.com最新国际贸易第三方合同模板 在国际贸易的过程...
下载后可任意编辑说明:本合同是一个 3PL 物流服务合同范本,XXX 物流可以结合法律环境、提供服务的种类、甲方的要求等,在实际应用中参...
下载后可任意编辑担保合同 担保人(甲方):住 所 地:联系方式: 债权人(乙方):住 所 地:联系方式: 鉴于乙方与【 】(以下均...
下载后可任意编辑销售委托合同委 托 人: (以下简称“甲方”)地 址: 电 话: 传 真: 受 托 方: 深圳市世华房地产投资顾问...
下载后可任意编辑我们大学生必须知道的第三方协议咱们毕业生必须知道:干部身份、三方协议、派遣证学校里关于毕业生的会也已经开了一大堆,...
下载后可任意编辑审计业务约定书 甲方:ABC 医院乙方:××会计师事务所丙方:×××兹有丙方委托乙方对甲方 20×1 年度财务报表进行审...
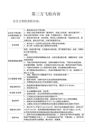
第三方飞检内容安全文明检查检内容:安全生产责任制/安全教育制度/安全施工方案1、是否有安全生产责任制;2、班组三级安全教育资料(教育照...
下载后可任意编辑合同编号:TRXD-Y202406-01 贵州省重点污染源自动监控设施委托运营管理合同(在线监测类)合同签订地: 市下载后可任意...


