目录一、部门工作任务与职责2-6第一节工程部工作任务与岗位设置2-4第二节部门主要岗位工作职责5-6二、工程部精细化管理制度7-8三、综合维修...
工程部管理手册※制作单位:工程部※制作时间:2013年12月19日第1页共80页编号:时间:2021年x月x日书山有路勤为径,学海无涯苦作舟页码:...
标准化程序化制度化规范化施工队伍管理制度工程部施工管理细则总目录施工队伍管理制度.....................................................
明发集团扬州房地产开发有限公司工程部工程管理制度(内部发行)2009-07-01第一版2009-07-01实施明发集团扬州房地产开发有限公司工程部编制...
岗位名称道路工程项目经理岗位编号所在部门置业公司道路工程部岗位定员1人直接上级道路工程部经理工资等级直接下级无薪酬类型所辖人员无岗...
岗位名称配套工程项目经理岗位编号所在部门置业公司配套工程部岗位定员1人直接上级配套工程部经理工资等级直接下级无薪酬类型所辖人员无岗...
岗位名称土方工程项目经理岗位编号所在部门置业公司土方工程部岗位定员1人直接上级土方工程部经理工资等级直接下级无薪酬类型所辖人员无岗...
-工程部保密管理手册2————————————————————————————————作者:————————————————————...
精品文档精品文档工程部职责范围与岗位职责一、工程部职责范围1、工程部是公司项目施工生产的业务管理部门,对工地现场实施施工工程项目的...
xxxx酒店质量管理体系文件TY/ZY-03A-2005工程部作业文件2006年2月1日发布2006年3月1日实施xxxxxxx酒店目录一、术语和定义:本作业没有特殊...
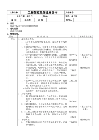
1、目的规范工程员工对应急事件的处理2、适用范围晶蓝半岛项目3、管理内容:活动作业内容岗位相关作业记录停电1、接到停电信息:1.1工程部...
目录目录---------------------------------------------------------------------------------------------1~3第一章:IE的起源及认识1、I...
岗位名称建筑工程项目经理岗位编号所在部门置业公司建筑工程部岗位定员1人直接上级建筑工程部经理工资等级直接下级无薪酬类型所辖人员无岗...
第1页共37页编号:时间:2021年x月x日书山有路勤为径,学海无涯苦作舟页码:第1页共37页三、填空题(150题)1、实施性施工组织设计编制由项...
工程部设施、设备管理检查内容一、基础工作1、设备档案、设备台帐已经建立并在使用。2、各专业设备的运行管理制度完整,并在各岗位可见。3...
xxxx酒店质量管理体系文件TY/ZY-03A-2005工程部作业文件2006年2月1日发布2006年3月1日实施xxxxxxx酒店目录一、术语和定义:本作业没有特殊...
安徽同昇置业有限公司工程部作业指导书目录一、部门组织架构..........................................3二、工程主管(主管)作业指导书....
工程管理作业指导书******房地产(集团)股份有限公司2011年7月目录1、项目负责人和项目管理计划书12、土地接收63、现场三通一平94、委托监理...
深圳航空有限责任公司专业技术任职资格标准单位:维修工程部目录维修工程部专业技术任职资格标准(技术类,高级技术员)...............1维...
工程部作业指导书(2005年试用)目录一、部门简介----------------------------------------------------------------(4)二、日常管理---...

