一、项目 HSE 方针、目标HSE 方针:文明施工,依法管理,保施工全过程安全; 预防污染,降耗增收,走可持续进展的道路。HSE 目标:死亡...
施工进度施工工期保障措施第一节 施工总进度计划安排依据招标文件工期规定和该工程的特点,针对整个项目施工的全过程,为保证工程的总进度...
9 施工工期及保证措施........................................................................................................5401...
XX 风电场一期 49.5MW 工程工程质量、进度、安全保 证 措 施2025 年 12 月 11 日批准:审核:编制:2025 年 12 月 11 日一...
项目进度控制保证的措施为了有效实施进度控制,设备监理工程师应根据设备工程的具体情况,确定设备工程进度控制的详细措施,以确保进度目标...
钻孔灌注桩施工管理保证工程质量的主要措施及围护施工组织设计第一章 钻孔灌注桩施工管理一.1 工程项目质量目标本工程要以公司的质量方针...
第15章 施工进度计划与保证措施15.1 施工总进度计划管理15.1.1 施工进度计划编制原则本工程由歌剧院及配套设备用房、剧务用房、演出用房...
目 录第 一 章 工 程 概 况 ......................... 2第 二 章 前 期 准 备 ......................... 3第 三 章 ...
第一章 编制说明及工程概况1. 编制说明1.1 编制依据本施工组织设计的编制依据主要包括以下内容:序号信息及资料1XX 集团南方总部基地(...
质量管理体系与保证措施第一节 质量管理原则1)以顾客为关注焦点,满足顾客要求并争取超越顾客期望。2)以项目经理为核心,全员充分参加实...
质量管理体系控制(保证、反馈、流程)图 到位 否 满足 否 合格 影 否 响 否 有 合格否 无机构内部质量反馈◇检测过程质量控制...
7 质量控制及保证措施7.1 质量方针和质量目标7.1.1 质量方针坚持质量第一,提供一流服务,确保工程质量,满足用户需求,不断把优良工程...
1.8 质量、安全保证体系1.8.1 质量保证体系1.8.1.1 创优规划“视精品为合格,视昨天为落后”,一贯是我们的企业精神。本工程是一项前期...
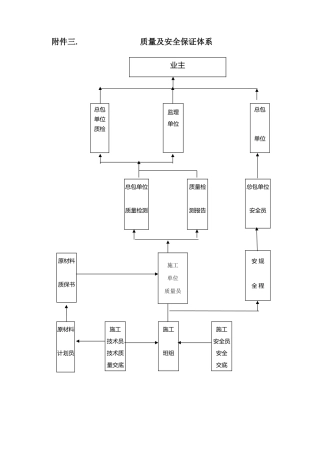
附件三. 质量及安全保证体系业主总包单位质检监理单位原材料质保书总包单位质量检测质量检测报告总包单位安全员安 规全 程施工班组施工...
附件三. 质量及安全保证体系业主总包单位质检监理单位原材料质保书总包单位质量检测质量检测报告总包单位安全员安 规全 程施工班组施工...
质量保证体系及保证措施第一节 建立质量保证体系一、质量保证体系 为确保工程质量,必须建立健全质量保证体系,本标段工程保证体系如图所...
工 程 质 量 、 安 全 保 证 体 系 及 措施一 、 工 程 质 量 保 证 措 施1 质 量 方 针 实 行 科 学 管 ...
论路桥工程技术管理与安全保证措施论路桥工程技术管理与安全保证措施 【摘要】:由于我的国经济建设和交通运输行业的快速进展,对道路路桥...
**站房工程工期保证措施一、**站房工程阶段性工期目标1、 主体结构封顶日期:2025 年 6 月 30 日2、 正立面装修完成日期:2025 年...
表 8 质量、安全保证体系框图1、质量检查组织机构图2、质量保证体系框图3、安全保证体系框图4、施工现场质量控制5、试验室质量控制框图6...

