Book3Unit1FestivalsaroundtheworldⅠ.单项填空1.Agrowinganxietyisdisturbingthepublic________theeconomywillcontinuouslydecline.A.wh...
【积极备考】2012高一英语专题综合演练:Unit4Earthquakes单元强化训练(新人教版必修1全国通用)Ⅰ.单词拼写1.They__________(组织)...
Unit2EnglisharoundtheworldⅠ.单项填空1.________foralongtime,buthetriedhisbesttomakeupforwhathemissed.A.Beingillstayinginhospita...
下载后可任意编辑2024一级建造师法律法规冲刺备考:工程建设标准分类工程建设标准的分类我国的标准分为国家标准、行业标准、地方标准和企业...
下载后可任意编辑高三备考动员大会主持词范例1.高三备考动员大会主持词范例同学们:大家早上好!xxxx年高考就要拉开帷幕,可谓弓已经在弦,...
下载后可任意编辑理综高考备考生物知识点总结高考生物知识点总结11.细胞中有机物的元素组成、功能与检测的原理及应用,水分、无机盐的功能...
下载后可任意编辑2024一级建造师公路工程备考:一般路基与特别路基一般路基与特别路基1.一般路基一般路基是指修筑在良好的地质、水文、气候...
2013——2014下学期初三历史备考计划襄阳市诸葛亮中学张映雪初三下学期的主要任务就是迎接中考,为中考做准备,所以我们的目标就是:备战中...
下载后可任意编辑高考备考化学复习方法指导高考备考化学复习方法指导1一、了解考试说明近年北京考试说明整体变化不大,可参考上年的考试说...
(备考2023年)湖南省常德市国家公务员公共基础知识真题二卷(含答案)学校:________班级:________姓名:________考号:________一、单选题(10...
高考短文改错备考建议首先让学生了解错误类型1.动词(1)谓语动词。语动词时态的前后一致,与全文相符;谓语动词与主语人称和数谓语动词的语态...
锤炼人物的语言写作指津提起锤炼语言,我们会立刻想到高尔基的话:“语言是文学的基本材料,文学是语言的艺术。”本章所说的“语言”主要是...
2014年九年级数学中考备考复习计划巴彦农场中学代继坤、王晓玲新学期一开始,我倍感时间的紧张,看着其它兄弟学校已进入复习,心里更是着急...
学会放弃在人的生命中有些东西是很重要的,人不可以轻易地舍弃它们。有一天,我们做了一个游戏测试后,我才认真地思考了人生中取与舍的问题...
文综备考知识点归纳及策略发布时间:2012-03-08浏览人数:18本文编辑:高考学习这几年北京文科一本线比理科要高出很多,一本上线率低了很多...
下载后可任意编辑生物高考备考研讨会学习心得3月23日,在学校教研中心的安排下,我代表高三生物备课组赴石河子参加2024年新疆高考研讨会,...
初三体育特长生备考训练计划时间过得很快,开学一周已经过去了。距离我们体育学科考试只有短短四个月的时间了。除去放假以及一周的调整,留给...
2011年高考作文备考策略及重点文题举例2、阅读下面的文字,按要求作文。人类的生存依赖于大自然的恩惠,人类的文明来源于大自然的启示,人...
奠定作文基础——感悟生活写作指津感悟,是人们对自然与社会某现象的内蕴产生的一种顿悟性认识。作家、诗人常常通过语言文字,借助人、事、...
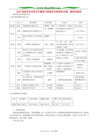
2007届高考化学备考专题复习教案常见物质的分离、提纯和鉴别一、物质的分离与提纯方法1.混合物的物理分离方法方法适用范围主要仪器注意点实...


