ZJNSF浙江省自然科学基金申请书(2015年度)第1页申请书正文1.项目名称激光熔覆镍基二硫化钼高硬度耐磨涂层技术的研发2.研究工作的科学意义2...
普氏岩石硬度系数知识由俄罗斯学者于1926年提出的岩石坚固性系数(又称普氏系数)至今仍在矿山开采业和勘探掘进中得到广范应用。岩石的坚固...
硬度知识一、硬度简介:硬度表示材料抵抗硬物体压入其表面的能力。它是金属材料的重要性能指标之一。一般硬度越高,耐磨性越好。常用的硬度...
word.二、典型零部件选材及工艺分析金属材料、高分子材料、陶瓷材料及复合材料是目前的主要工程材料。高分子材料的强度、刚度较低、易老化...
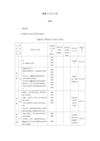
A.A土石方工程说明、一般说明一)土壤及岩石的分类见表A.A-1。表A.A-1土壤及岩石(普氏)分类表土石分类普氏分类土壤及岩石名称天然湿度下平均...
实用标准文档大全布氏、洛氏、维氏、肖氏硬度换算表硬度布氏10/3000洛氏轻荷洛氏维氏肖氏压痕直径mmHBHRAHRDHRCHR15NHR30NHR45NHVHS2.34688...
硬度知识、硬度简介:硬度表示材料抵抗硬物体压入其表面的能力。它是金属材料的重要性能指标之一。一般硬度越高,耐磨性越好。常用的硬度指...
硬度换算表-绝对最全面布氏布氏35239538638654.6布氏布氏35239538638654.63546110565041.539838938954.9布氏布氏布氏布氏里氏洛氏洛氏维氏...
各种金属材料硬度及用途
反渗透浓水硬度与有机污染物的去除研究
��文章编号:1673�0836(2005)06�0915�03根据岩屑硬度和塑性系数确定地层岩石的力学性质�李�斌,杨春雷,刘�勇(西南石油学院岩石破碎学...
•折射率554的物质•半透明状摩氏硬度为7相对密度6左右折射率554的应用定义与特性半透明状摩氏硬度为7相对密度6左右折射率554课件形成与来...
此资料由网络收集而来,如有侵权请告知上传者立即删除。资料共分享,我们负责传递知识。金属材料硬度实验测定实验报告金属材料硬度实验测定...
TMBH更换通知编号:部门检测中心共1页第1页产品代号/文件名称金属材料室温拉伸试验操作规程更换实施日期2019.12.02零件代号/图号TM03.2(CA)-...
岩石硬度测试仪一、概述本装置实验原理是利用手摇泵将液压传给液缸,推动液压罐的活塞上升,使岩样与压模和位移传感器同时接触,随着压力的...
潜孔钻机预钻孔在岩溶强发育地层桩基辅助施工技术郑先奇(中铁十六局集团第三工程有限公司浙江湖州)摘要结合京沪高速铁路三标荆河特大桥钻孔...
洛氏硬度wjawon,2015-12-07洛氏硬度硬度表示材料抵抗硬物体压入其表面的能力。它是金属材料的重要性能指标之一。一般硬度越高,耐磨性越好...
文件名称:模具设计标准化系统主题:模板的厚度、材质、硬度与大小的设计规范文件编号LG-SJB-MBCJ页码:第1页共6页版本:A0制作彭德英审核...
11引言涂膜硬度是涂膜抵抗诸如碰撞、压陷、擦划等机械力作用的能力;是表示涂膜机械强度的重要性能之一;也是表示涂膜性能优劣的重要指标之...
岩石硬度及塑性的测定实验实验报告封皮课程名称:岩石力学指导教师:刘鑫/尹博宁开课学期:2013-2014学年第一学期一、实验目的1.通过实...


