下级请示上级范文【篇一:关于请示的格式及范文】 院领导: 此文是否提交院办公会讨论,请指示。 《请示》写作要点 请示是下级机关向上...
下级对上级综合能力考核表被评估人被评估人职务评估人评估人职务被评估的时间范围自_____年____月____日到_____年____月____日进行此次评估...
下级员工对上级领导满意度调查问卷尊敬的各位员工:您好!非常感谢您能在百忙之中参加这次调查活动。此次调查的目的在于了解您对我司上级领...
下级对上级考核评估表被评估者: 说明:在相应的分数后打√,总分 50 分,请根据实际工作进行评价.评价指标评价内容工作业绩目标完成情况积...
360 度评估表(下级对上级)被评估者: 评价内容评定√团队管理公正性管理公开,处事公正,对人一视同仁,同时督促其它部门和人员;管理...
360 度评估表(下级对上级)被评估者:评价内容评定√团队管理公正性管理公开,处事公正,对人一视同仁,同时督促其它部门和人员;管理公开...
如何正确处理上级与下级的关系(10 页)Good is good, but better carries it.精益求精,善益求善。如何正确处理上级与下级的关系 如...
下级向上级沟通案例(4 页)Good is good, but better carries it.精益求精,善益求善。案例简介: 王岚是一个典型的北方姑娘,在她...
政府写给下级部门表扬信地税局下级部门表扬信 xx 市地税局领导同志: 您好! 在此我要对诸城市地税局纳税服务中心对我们的服务表示衷心...
下级写给上级的答谢词范文 【1】 尊敬的曾培炎副总理,尊敬的世界自然基金会主席伊米卡 安耀库先生,尊敬的各位嘉宾,女士们、先生们,...
通知公文类通知是上级机关对下级机关通知公文类通知是上级机关对下级机关、组织对成员告知有关事项的公文。根据*质和使用范围,又可分为规...
1/7上级对下级工作评语1、该同志思想政治素质较高,具有较强的指导、管理、协调能力,密切联系群众、工作作风较好,业务能力强,工作认真负...
端午节给下级的祝福语 下面是课堂作文网我整理提供端午节给下级的祝福语,欢迎查看。 1. 夏日高温不退,生活枯燥无味,革命工作太累,个...
如何成为让领导欣赏的下级 如何成为让领导欣赏的下级 刘景山 刘景山 1 、出色地完成本职工作,才能被上级欣赏和认可如何成为让领导欣...
下级迎接上级领导检查欢迎词范文各位领导、各位来宾:首先,我代表公司全体干部职工对各位领导、各位来宾光临我公司参观指导表示最诚挚的欢...
下级迎接上级领导检查欢迎词范文各位领导、各位来宾:首先,我代表公司全体干部职工对各位领导、各位来宾光临我公司参观指导表示最诚挚的欢...
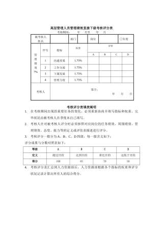
高层管理人员管理绩效直接下级考核评分表考核期间: 年 月至 年 月被考核人姓名部门岗位□年度管理绩效7%序号指标权重评价ABCD1沟通效...
小米路由器做上级路由,迅捷路由器做下级路由.docx 1、先检查下我们的小米路由器是否可以上网②种连接方法?有线连接和无线桥接?①.有线连...
国企党委书记、董事长与下级一把手关于违规吃喝问题专题廉政集体谈话讲话稿同志们:大家好!今天,把各位下级一把手召集到这里,开展关于违...
国企党委书记、董事长与下级“一把手”关于违规吃喝问题专题廉政集体谈话讲话稿同志们:大家好!今天,把各位下级一把手召集到这里,开展关...

