1平凉工业园区2013-2014第一学期九年级数学竞赛试卷一、选择题(每小题3分,共30分)题号12345678910选项1.折叠圆心为O、半径为10cm的圆纸片...
小学生安全知识竞赛试题一、选择题:(请将正确选项的符号填到括号里)1、火警电话是:()A、110B、119C、1222、准许行人通过人行横道的信...
向东中学名著知识竞赛试题1、在《水浒传》中,绰号为“智多星”的人是______,也被称为“赛诸葛”。他与一伙儿好汉在“黄泥冈上巧施功”,干...
凤凰一中2012年秋季数学竞赛辅导资料一元二次方程一、填空题1、已知:为方程的两个实根,则22、已知:x是一元二次方程的实数根,那么代数式...
青年教师学科能力竞赛试题(小学数学)时间:120分钟,满分100分第一部分:数学课程标准基础知识试题(10分)一、填空题(每空0.5分,共7.5...
全等三角形竞赛试题1.如图,已知AB∥CD,AD∥BC,AC与BD交于O,AE⊥BD于E,CF⊥BD于F,那么图中全等的三角形有【】A.5对B.6对C.7对D.8对2.如...
中小学生安全知识竞赛试题及答案一、填空题1、我国交通事故报警求救电话号码是()。2、行人不得()道路隔离栏。3、放学路上如果被陌生人...
凤凰一中2012年秋季数学竞赛辅导资料一元二次方程一、填空题1、已知:为方程的两个实根,则2、已知:x是一元二次方程的实数根,那么代数式...
2013年全国初中数学联合竞赛试题第一试一、选择题(本题满分42分,每小题7分)1.计算()(A)(B)1(C)(D)22.满足等式的所有实数的和...
二年级语文第一学期知识竞赛试题一、看拼音写词语:(10分)bōlàngyǐjīngtánqínqízhìhúli()()()()()róngyìzhùfúwēnnuǎnyǎn...
六年级英语竞赛试题听力部分(20分)一、听录音,给下列图片排序。(5分)ABCDE1_________2__________3________4_________5_________二.根据...
2012年初中学科竞赛八年级英语试题注意事项:1.本试题分第Ⅰ卷和第Ⅱ卷两部分,满分100分,考试时间90分钟。2.请将第Ⅰ卷选择题答案用2B...
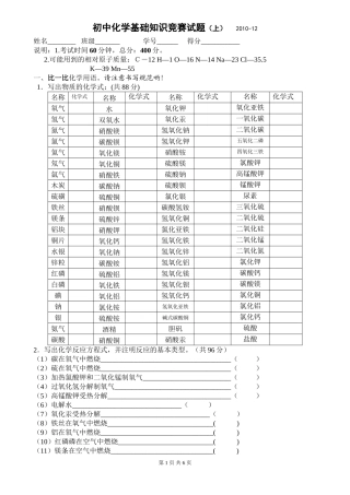
初中化学基础知识竞赛试题(上)2010-12姓名________班级_______学号______得分___________说明:1.考试时间60分钟,总分:400分。2.可能用...
高二地理竞赛试题一.单选题(请将你认为正确的答案代号填在Ⅱ卷的答题栏中,本题共25小题)读图,图中等高线表示一种风力堆积的地表形态。...
09年电子专业技能竞赛试题姓名:班级:一、理论部分(50分)。根据要求设计出合理的线路图,下面有三个题目,可任选其中一题,但分值不同。...
小学四年级下册数学竞赛试题一、填空题(每小题3分共30分)。1.三年级学生组成一个正方形方队表演团体操,共8行,每行8人,后来由于服装不...
小学生安全知识问卷调查一、选择题:(请正确选项符号填括号里)1、火警电话:()A、110B、119C、1222、准许行人通过人行横道信号:()A、红灯亮B...
2014年磊口一中安全知识竞赛试题一、填空(1空1分,共23分)1、外伤后出血分为()和(),()情况较严重,需迅速,送到()处理。2、如伤...
三年级上册数学竞赛试题1、300厘米=()分米=()米2、一节5号电池长约5()。3、一个长方形的长是8厘米,比宽长3厘米,这个长方形的周长是...
北师大版四年级下册数学竞赛试题(总分:100分时间:80分钟)班级姓名成绩一、充满信心,顺利填空。(每小题2分,共计18分)1、光每秒传播2...

