第1页共7页编号:时间:2021年x月x日书山有路勤为径,学海无涯苦作舟页码:第1页共7页证件管理烟草专卖许可证管理办法(国家发改委令第51号...
第1页共18页编号:_____市烟草专卖局专卖工作半年度总结学校:_________教师:_____________年___月___日(此文内容仅供参考,可自行修改)...
第1页共5页编号:_____烟草专卖管理2024工作总结学校:_________教师:_____________年___月___日(此文内容仅供参考,可自行修改)烟草专...
基本情况表1项目名称重庆中汽西南汽车专卖店项目建设单位重庆中汽西南实业有限公司法人代表联系人联系电话邮政编码401122通讯地址重庆北部...
第1页共15页编号:时间:2021年x月x日书山有路勤为径,学海无涯苦作舟页码:第1页共15页辽宁省烟草行业内部专卖管理监督办法(试行)第一章总...
第1页共10页编号:_____2024烟草专卖科年度工作总结学校:_________教师:_____________年___月___日(此文内容仅供参考,可自行修改)2024...
1烟草专卖副局长述职述廉报告第一篇:烟草专卖科长述职报告烟草专卖科长述职报告加强政治理论学习努力提高自身政治理论和思想道德水平加强...
烟草专卖案件中级技能复习资料课件目•烟草专卖案件的办理•烟草专卖法律责任录•烟草专卖行政复议和诉讼•烟草专卖案例分析01CATALOGUE烟...
第1页共4页【仅供参考】2024烟草专卖工作计划范文部门:_________姓名:_____________年___月___日(此文内容仅供参考,可自行修改)2024烟...
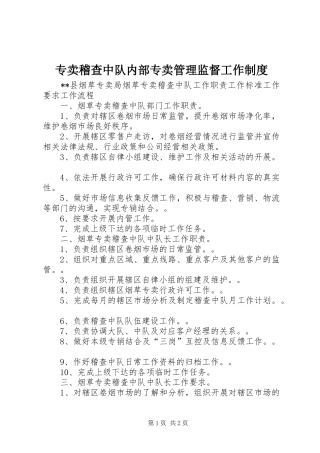
专卖稽查中队内部专卖管理监督工作制度**县烟草专卖局烟草专卖稽查中队工作职责工作标准工作要求工作流程一、烟草专卖稽查中队部门工作职责...
2024年度烟草专卖员工培训工作计划与2024年度爱国卫生工作计划汇编2024年度烟草专卖员工培训工作计划XX年度培训工作计划为了适应行业进展需...
专卖稽查中队内部专卖管理监督工作制度内部专卖管理监督工作制度第一条为进一步加强县级局内部专卖管理监督工作,依法履行内部专卖管理监督...
2024点钞大赛活动策划书与2024烟草专卖工作计划范本推举汇编2024点钞大赛活动策划书一、活动背景(略)二、活动主旨1、达成协会“传播金融...
烟草专卖管理制度第一条为规范烟草专卖行为,保护经营者和消费者合法权益,保证国家和地方的财政税收稳定,根据《中华人民共和国烟草专卖法...
烟草专卖管理所所长职责所长职责(一)岗位职责1、根据专卖监督管理科总体目标和专卖管理所目标制定工作计划,并组织实施;2、组织开展辖区...
烟草专卖管理制度第一章总则第二章烟机专卖管理机械及职责第三章国产烟机专卖管理第四章进出口烟机专卖管理第五章特定烟机部件的管理第六章...
烟草专卖中管理制度研究一、分类式管理在执法过程中的运用及取得成绩乐陵烟草专卖局在长期的执法过程中,总结概括出了“前置式”、“亲情式...
第1页共30页编号:时间:2021年x月x日书山有路勤为径,学海无涯苦作舟页码:第1页共30页一、前言连锁经营是一种现代化的商业经营模式和组织...
第1页共14页编号:时间:2021年x月x日书山有路勤为径,学海无涯苦作舟页码:第1页共14页第一篇工作职责篇第二篇工作流程篇第2页共14页第1页...
超材专卖占部门KPI评分细则一、部门经理KPI考核评分标准1、北京销售部一、KPI数值计算1、销售计划预测准确率(1)计算公式:实际销售量总量...

