学校名称施教区所含村(幢)、组实验小学(北区)长安路以东、谷渎港以西、横河以南、南环路以北地区。南门新村、王府名邸、朝阳新村、亨通广...
分部工程子分部工程分项工程建筑电气室外电气变压器、箱式变电所安装;成套配电柜、控制柜(屏、台)和动力、照明配电箱(盘)及控制柜安装;梯...
表建筑工程分部工程、分项工程划分序号分部工程子分部工程分项工程1地基与基础无支护土方土方开挖、土方回填有支护土方排桩、降水、排水、...
检验批划分计划表(样表)分部工程分项工程检验批编号检验批名称01地基基础分部工程010601模板(预制构件)(II)01060101混凝土预制桩(1~50...
检验批划分方案齐鲁之门A2地块开发项目编制人:审核人:审批人:上海绿地建设集团有限公司2018年4月目录一、编制依据二、工程概况(一)参...
XXX地铁建设工程安全风险等级划分指导标准一、编制依据依据XXX下发的《XXX城市轨道交通工程重点建设环节质量安全管理办法(试行)》(建技[...
1工序能耗等级指标1、风机工序能耗等级指标表10煤矿主通风机工序能耗等级划分项目一等二等三等轴流式(kW﹒h/Mm3﹒Pa)≤0.3600.361~0.4000....
山东建筑工程类别划分及取费标准(2009-09-1013:24:15)工程类别划分标准、费率(一)工程类别划分标准工程类别划分标准,是根据不同的单位工...
中国降水与干湿地区的划分第二节沈阳市辽中县朱家房九年一贯制学校谭朔:我国北京、广州、乌鲁木齐三个城市分别属于哪个温度带?暖温带亚热...
土建总包与景观园林等各分包单位界面划分土方工程土建总包完成场地内土方回填至场外图纸要求的标高,自然沉降达到基本稳定状态,并书面移交...
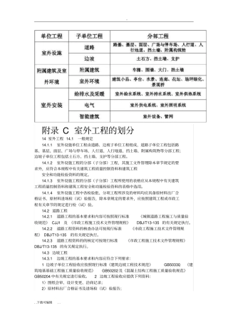
....下载可编辑..附录C室外工程的划分14室外工程14.1一般规定14.1.1室外设施单位工程由道路、边坡子单位工程组成,道路子单位工程包括路基...
句子成分口诀•主谓宾,定状补,主干枝叶分清楚。•主干成分主谓宾,枝叶成分定状补。•主语讲谁或什么,陈述主语是谓语。•动词涉及人或物...
合伙人此级别应具备的技巧、知识范围和工作经验专业技术要求1.符合本事务所对职业继续教育的要求2.参加内部和外部的技术培训以及阅读适当的...
安装公司经理岗位职责1.在总经理领导下,贯彻执行国家政策和法规,遵守公司规章制度,忠于职守,廉洁奉公,对总经理和安装公司负责。2.在总...
1/9事故类别划分1.物体打击2.车辆伤害3.机械伤害4.起重伤害5.触电6.淹溺7.灼烫8.火灾9.高处坠落10.坍塌11.冒顶片帮12.透水13....
1如何进行工程项目划分确认工程项目划分应在工程建设正式开工前进行,项目法人是责任单位,监理、设计、施工单位是参加单位,项目法人可以...
百度文库-让每个人平等地提升自我1如何划分文言文句子的朗读节奏语文新课标中规定“浅易文言文,能借助注释和工具书理解基本内容”。要准确...
如何划分事务的轻重缓急按照事务的紧迫性和重要性,所有事务分为四类:u重要且紧急:需要尽快处理,最优先。u重要不紧急:可暂缓,但要加以...
划分标准注:大型、中型和小型企业须同时满足所列指标的下限,否则下划一档;微型企业只须满足所列指标中的一项即可。行业名称指标名称计量...
`3一、市场调查的种类从各种角度分类,将市场调查区为不同的类型,有利于市场调查作全面系统的理解,也有利于市场调查实践中明确调查目的和...

