电脑桌面
添加小米粒文库到电脑桌面
安装后可以在桌面快捷访问

室外工程的划分与资料做法VIP免费

室外工程的划分与资料做法_第1页
1/10
室外工程的划分与资料做法_第2页
2/10
室外工程的划分与资料做法_第3页
3/10
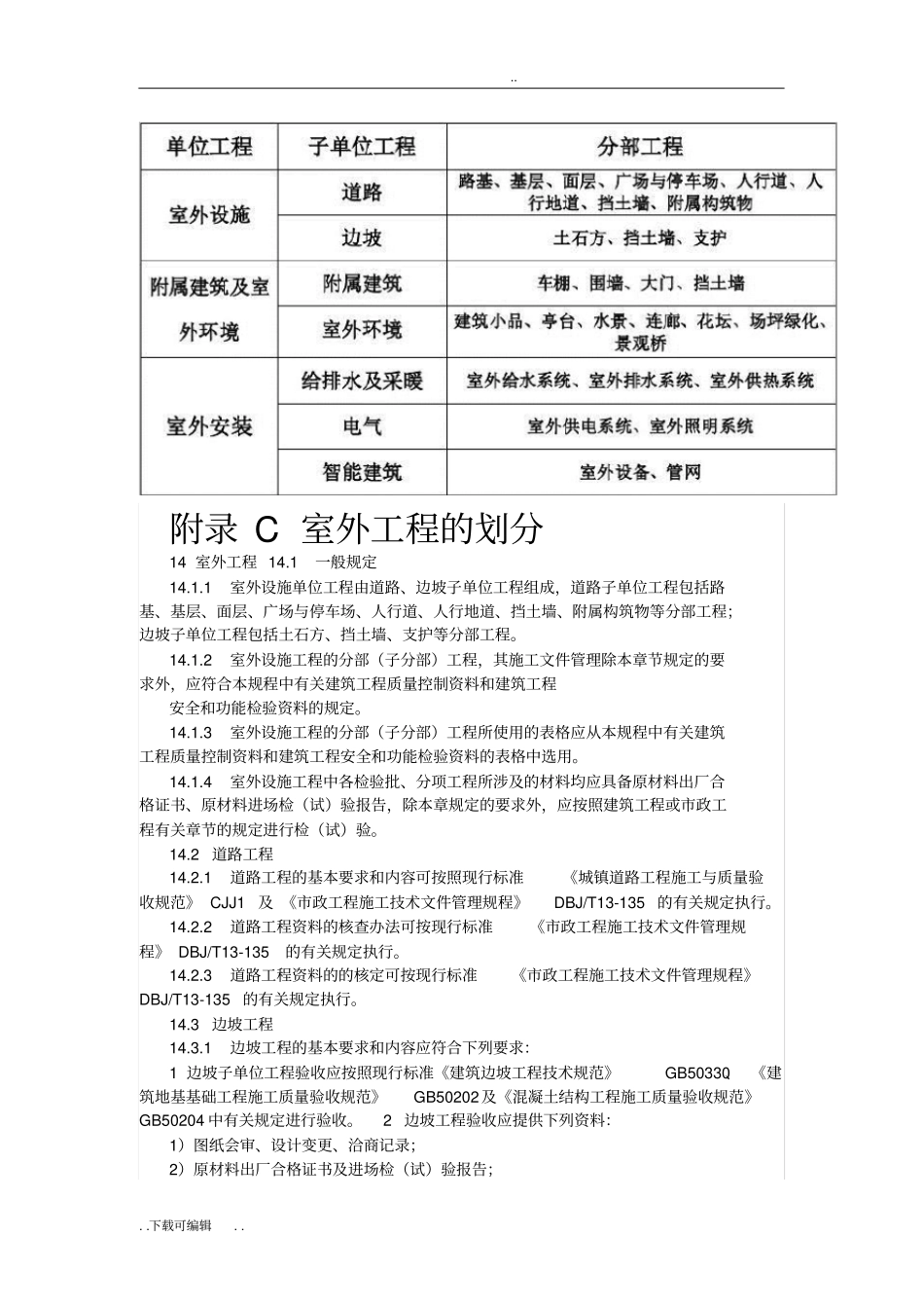
....下载可编辑..附录C室外工程的划分14室外工程14.1一般规定14.1.1室外设施单位工程由道路、边坡子单位工程组成,道路子单位工程包括路基、基层、面层、广场与停车场、人行道、人行地道、挡土墙、附属构筑物等分部工程;边坡子单位工程包括土石方、挡土墙、支护等分部工程。14.1.2室外设施工程的分部(子分部)工程,其施工文件管理除本章节规定的要求外,应符合本规程中有关建筑工程质量控制资料和建筑工程安全和功能检验资料的规定。14.1.3室外设施工程的分部(子分部)工程所使用的表格应从本规程中有关建筑工程质量控制资料和建筑工程安全和功能检验资料的表格中选用。14.1.4室外设施工程中各检验批、分项工程所涉及的材料均应具备原材料出厂合格证书、原材料进场检(试)验报告,除本章规定的要求外,应按照建筑工程或市政工程有关章节的规定进行检(试)验。14.2道路工程14.2.1道路工程的基本要求和内容可按照现行标准《城镇道路工程施工与质量验收规范》CJJ1及《市政工程施工技术文件管理规程》DBJ/T13-135的有关规定执行。14.2.2道路工程资料的核查办法可按现行标准《市政工程施工技术文件管理规程》DBJ/T13-135的有关规定执行。14.2.3道路工程资料的的核定可按现行标准《市政工程施工技术文件管理规程》DBJ/T13-135的有关规定执行。14.3边坡工程14.3.1边坡工程的基本要求和内容应符合下列要求:1边坡子单位工程验收应按照现行标准《建筑边坡工程技术规范》GB50330、《建筑地基基础工程施工质量验收规范》GB50202及《混凝土结构工程施工质量验收规范》GB50204中有关规定进行验收。2边坡工程验收应提供下列资料:1)图纸会审、设计变更、洽商记录;2)原材料出厂合格证书及进场检(试)验报告;....下载可编辑..3)施工试验报告及见证检测报告;4)隐蔽工程验收记录;5)检验批,分项,分部工程质量验收记录;6)边坡工程与周围建(构)筑物位置关系图;7)边坡工程与周围建(构)筑物检测报告;8)施工记录及竣工图14.3.2边坡工程资料的核查可按照本规程涉及到建筑与结构及其他分部、分项的核查办法及现行标准《建筑边坡工程技术规范》GB50330、《建筑地基基础工程施工质量验收规范》GB50202及《混凝土结构工程施工质量验收规范》GB50204中有关规定进行。14.3.3边坡工程资料的核定可按照本规程涉及到建筑与结构及其他分部、分项的核查办法及现行标准《建筑边坡工程技术规范》GB50330、《建筑地基基础工程施工质量验收规范》GB50202及《混凝土结构工程施工质量验收规范》GB50204中有关规定进行。15附属建筑及室外环境工程15.1一般规定15.1.1附属建筑及室外环境单位工程由附属建筑与室外环境子单位工程组成。附属建筑工程包括车棚、围墙、大门、挡土墙等分部(子分部)工程,室外环境工程包括建筑小品、亭台、水景、连廊、花坛、场坪绿化、景观桥等分部(子分部)工程。15.1.2附属建筑工程、室外环境工程的分部(子分部)工程,其施工文件管理除本章节规定的要求外,应符合本规程中有关建筑工程质量控制资料和建筑工程安全和功能检验资料的规定。15.1.3附属建筑及室外环境单位工程的各分部工程验收,除设计另有要求外,应按下列规定进行验收:1附属建筑子单位工程中的各分部工程验收应按下列要求进行:1)车棚、围墙、大门等应按房屋建筑工程的各专业验收规范进行验收;2)挡土墙应按现行标准《建筑边坡工程技术规范》GB50330进行验收。2室外环境子单位工程中的各分部工程验收应按下列要求进行:1)建筑小品、亭台、水景、连廊、花坛、景观桥等结构部分应按现行标准《混凝土结构工程施工质量验收规范》GB50204、《木结构工程施工质量验收规范》GB50206、《钢结构工程施工质量验收规范》GB50205等结构专业验收规范进行验收;非结构及造景工程的应按现行标准《建筑装饰装修工程质量验收规范》GB50210及《建筑装修工程施工质量验收规程》DBJ/T13-46等验收规范进行验收;2)场坪绿化的绿化工程及其附属设施应按《城市绿化工程施工及验收规范》CJJ/T82进行验收。15.1.4附属建筑工程、室外环境工程的分部(子分部)工程所使用的表格应按照其在施工中涉及到的检验批、分项、分部(...

1、当您付费下载文档后,您只拥有了使用权限,并不意味着购买了版权,文档只能用于自身使用,不得用于其他商业用途(如 [转卖]进行直接盈利或[编辑后售卖]进行间接盈利)。
2、本站所有内容均由合作方或网友上传,本站不对文档的完整性、权威性及其观点立场正确性做任何保证或承诺!文档内容仅供研究参考,付费前请自行鉴别。
3、如文档内容存在违规,或者侵犯商业秘密、侵犯著作权等,请点击“违规举报”。

碎片内容

室外工程的划分与资料做法

您可能关注的文档

确认删除?
VIP
微信客服
  • 扫码咨询
会员Q群
  • 会员专属群点击这里加入QQ群
客服邮箱
回到顶部