一、图纸会审工作规定(ZYSC/MC101) 1 总则 施工图纸是项目监理部开展工作最直接的依据,为保证监理工作顺利实施,总监理工程师应组织...
图纸会审的步骤 图纸会审的重点和内容: 1、 图纸会审的原则: 图纸会审应坚持先大后小、先重点后一般的基本原则。即始终围绕着减少施...
回复次数:35 查看次数:945 楼主 一、 图纸会审一般包括的主要内容 (1)是否无证设计或越级设计;图纸是否经设计单位正式签署。 (2)地...
图纸会审 图纸会审是指工程各参建单位(建设单位、监理单位、施工单位)在收到设计院施工图设计文件后,对图纸进行全面细致的熟悉,审查出...
1 合同会审表需求部门:合同专员:年月日合同名称签约方合同内容承包范围合同期限付款方式验收要求合同总额奖罚措施质保约定承包商(供应...
1图纸会审制度一、施工图纸会审是施工前的一项重要技术准备工作。会审前要认真熟悉图纸,了解设计意图,对各专业施工图中的疑难问题和差错...
省国土资源厅关于在建设项目用地预审会审中进行规划审查的暂行规定 XX 省国土资源厅文件 黔国土资发[2006]123 号 省国土资源厅关于在...
省国土资源厅关于在建设项目用地预审会审中进行规划审查的暂行规定XX省国土资源厅关于贯彻实施《建设项目用地预审管理办法》的通知各市、县...
施工图纸和施工方案会审制度1、施工图纸和施工方案会审程序:、施工图纸和施工方案会审涉及熟悉图纸和方案、初审、内部预审三个阶段。①熟...
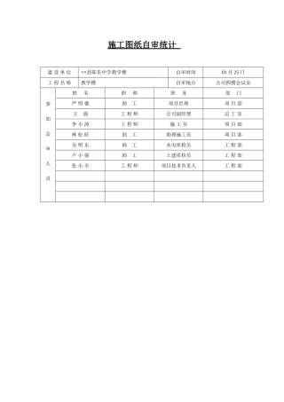
施工图纸自审统计建设单位××县陈东中学教学楼自审时间01月25日工程名称教学楼自审地点公司四楼会议室参加会审人员姓名职称职务部门严明德...
施工图设计文献会审统计编号:01工程名称合肥市渡江战役纪念馆环湖北路上跨桥(下穿挡墙)工程图纸会审部位下穿挡墙日期.9.21会审中发现的...
施工图纸会审管理方法一、总则为规范施工图纸会审内容和程序,加强施工图纸会审管理,解决施工图纸中存在的问题,提出合理化建议,确保工程...
施工图纸会审统计工程名称共页第页会审地点统计整顿人日期参加人员建设单位:设计单位:监理单位:施工单位:序号图纸编号提出图纸问题图纸...
B1016陕西省建筑工程施工质量验收技术资料统一用表施工质量验收技术资料通用表施工图纸会审统计陕ZTY—0016工程名称煤焦油加氢项目EPC项目...
机电安装工程施工图图纸会审要点1)电气专业:(1)审核电气施工图的设计与否符合国家强制性条文及地方有关规范和规程的规定,特别是设计深...
市政基础设施工程施工图会审统计编号:市政施管—7工程名称广州市新滘南路8号泵站土建和机电安装工程承包单位广东水电二局股份有限公司主持...
水利工程施工图纸会审表GB—37工程名称会审日期参加人员建设单位设计单位施工单位监理单位监督部门主持人统计人记录内容施工单位代表(签字...
省国土资源厅关于在建设项目用地预审会审中进行规划审查的暂行规定XX省国土资源厅建设项目用地预审办事指南一、申报材料1.建设项目用地预审...
SG—007注:本表一式六份,建设单位、设计单位、施工单位、监理单位、监督单位、城建档案馆各一份,记录内容可加页,附后。SN:912284000000...
施工图纸会审记录工程名称安顺市平坝区黎阳航空小镇市场百货大楼共1页第1页会审地点记录整理人日期参加人员建设单位:贵安新区中兴国有资产...

