一种高性能的 CMOS 电压比较器设计作者:苟欣来源:《电子技术与软件工程》2016 年第 12 期设计一种高性能的电压比较器,该比较器采用...
笔记本电脑CMOS设置完全手册.txt如果你看到面前的阴影,别怕,那是因为你的背后有阳光!我允许你走进我的世界,但绝不允许你在我的世界里走...
电路常识性概念(4)-TTL与CMOS电平 / OC门 2009-03-17 19:32 一.TTL TTL集成电路的主要型式为晶体管-晶体管逻辑门(transistor-tr...
电脑CMOS 菜单翻译解释: JMDZ 2006.3.9 (JMDZ 整理) CMOS Setup Utility-Copyright (C) ------- ( BIOS的主菜单:) Stan...
电子科技大学CMOS模拟集成设计Hspice仿真
MOS 管及简单 CMOS 逻辑门电路原理图现代单片机主要是采用 CMOS 工艺制成的。1、MOS 管 MOS 管又分为两种类型:N 型和 P 型。如...
模拟CMOS集成电路设计(拉扎维)——复旦大学课件
拉扎维模拟CMOS集成电路设计_习题答案(第9章节)
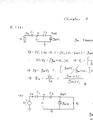
拉扎维模拟CMOS集成电路设计_习题答案(第6章节)
拉扎维模拟CMOS集成电路设计_习题答案(第4章节)
拉扎维模拟CMOS集成电路设计_习题答案(第3章节)
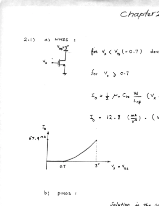
拉扎维模拟CMOS集成电路设计_习题答案(第2章节_第二部分)
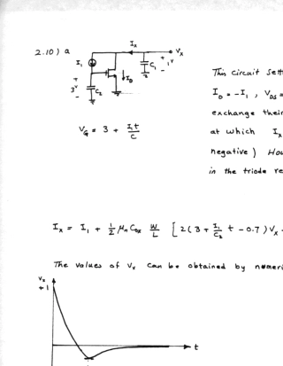
拉扎维模拟CMOS集成电路设计_习题答案(第2章节_第一部分)
拉扎维模拟CMOS集成电路设计_习题答案(第16章节更新)
拉扎维模拟CMOS集成电路设计_习题答案(第13章节)
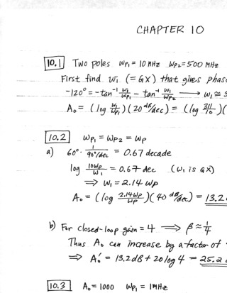
拉扎维模拟CMOS集成电路设计_习题答案(第10章节)
精品文档---下载后可任意编辑高速片上 CMOS 电荷泵讨论的开题报告一、项目背景与意义随着集成电路技术的不断进展,高速片上 CMOS 电荷...
精品文档---下载后可任意编辑高速低抖动 CMOS 锁相环电路设计的开题报告一、选题背景和意义随着数字通信系统和信号处理技术的不断进展,...
精品文档---下载后可任意编辑高速 CMOS 光接收机电路讨论的开题报告一、选题背景和意义在现代光通信系统中,光接收机是主要组成部分之一...
精品文档---下载后可任意编辑高速 CMOS 光接收机与硅基光电子集成回路讨论的开题报告一、项目背景随着网络技术的快速进展,人们对通信速...

