工程质量评分措施(1)分项工程质量评分:分项工程质量检查内容包括基本规定、实测项目、外观鉴定和质量保证资料四个部分分项工程得分=∑ [...
日月大道(成温路)快速路改造工程既有桥梁拆除安全专项施工方案编 制 人: 审 核 人: 审 批 人: 成都建筑工程集团总公司二 O ...
新桥大道(团肥路南延)建设工程 03 标桥梁工程 T 梁预制工期保证措施安徽交航新桥大道 03 标项目部二零一五年十一月 新桥大道桥梁...
总体施工方案一、编制依据和编制说明(一)编制依据1、国家现行的有关法律、法规、政策等.2、交通部现行《设计法律规范》、《施工法律规范》...
《桥梁工程》(梁桥部分) 考试试卷 一、单向选择题 (本大题共 20 小题,每题 1 分,共 20 分)在每题列出的四个备选项中只有一...
成 都 市 城 市 道 路 桥 梁 养 护 管 理考 核 办 法一、考核的目的为进一步法律规范城市道路桥梁日常养护管理,切实提高城...
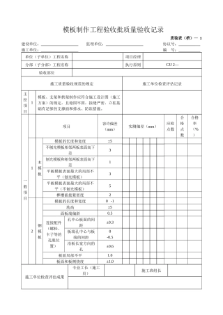
模板制作工程验收批质量验收记录 质验表(桥)— 1建设单位: 监理单位: 协议号: 施工单位: 编 号: 单位(子单位)工程名称项...
一、编制依据和原则1。工程施工管理目标:质量创优,工期正点,安全无事故,文明施工环保水保全面达标.2。根据工程监理特点,采纳先进、成...
桥梁劳务承包合同甲方:陕西建工第二建设集团有限公司 (简称甲方)乙方:四川翔宇劳务有限公司 (简称乙方)为了按期顺利完成四川省巴中市...
顶升施工工法编制单位:长春南环项目编制时间:2011 年 10 月 4 日5 施工工艺流程及操作要顶升准5.1施工工艺支架千千斤斤顶顶选安择...
南通市经济技术开发区国际数据产业园基础设施配套工程一标段2024 年安全生产月消防活动方案江苏巴安建设工程有限公司二 0 一七年六月目...
市政道路桥梁施工及设计法律规范1、沥青路面施工及验收法律规范(GBJ 92—86) 2、水泥混凝土路面施工及验收法律规范(GBJ 97—87)3、市政...
平顶山市*支路跨西干渠桥梁工程施工组织设计河南省建设集团有限公司目 录第一章、编制说明 52第二章、工程概况 532。1、工程概况 532。...
温州大道东延(温强路—海滨围垦)工程Ⅱ 标段(曹龙路-龙江路)工程旁站监理方案编制人: 审批人: 温州市宏业建设监理有限公司温州大道...
目 录第一章 编制说明和工程概况............................................................1第一节 编制说明........................
2024 年部分市政设施维护工程道路桥梁维护工程施工 组 织 设 计年月 日 目 录1、编制依据及工程概况1.1 编制依据1。2 工程概况2...
目 录1 编制目的、依据 22 工程概况及施工环境 23 地质地貌 34 施工准备 55 人员、机械配置 66 施工进度计划 87 钻孔灌注桩...
单位(子单位)工程安全和功能检验资料核查及主要功能抽查记录WSZQ-4工程名称施工单位序号安全和功能检查项目份数 核查、抽查意见 核查、...
桥梁施工组织设计目录1 桥梁工程 2、总体施工方案3、混凝土、模板、钢筋、钢绞线施工4、下部构造5、上部构造6、新技术的应用7、主要工程...
门头沟冯村沟水环境整治工程(下段)冯村沟跨河桥工程施工组织设计建设单位:北京市门头沟区水务局编制单位:北京市金河水务建设工程有限公司冯...

