第1页共4页编号:时间:2021年x月x日书山有路勤为径,学海无涯苦作舟页码:第1页共4页(人体营养和人体内物质的运输)生物检测题一、选择题...
第1页共6页编号:时间:2021年x月x日书山有路勤为径,学海无涯苦作舟页码:第1页共6页第一节人体内物质的运输【1】知识目标:1.区别三种血...
第1页共8页编号:时间:2021年x月x日书山有路勤为径,学海无涯苦作舟页码:第1页共8页第三章人体内物质的运输【章复习学案、当堂检测】1.血...
5.5.4能量的获得﹡﹡﹡﹡﹡﹡﹡﹡﹡﹡﹡﹡﹡﹡﹡【教学目标】﹡﹡﹡﹡﹡﹡﹡﹡﹡﹡﹡﹡﹡1.【知识与技能】1.知道三大有机物在人体内是如何...
主备人用案人授课时间2010年09月总第5课时课题14.1人体内物质的运输——血液循环课型新授教学目标知识目标:描述血液循环的途径,理解体循...
人体的血液循环一、教学内容:义务教育课程标准实验教科书八年级上册——人体的血液循环在信息发展的现代化、科技发展的数字化时代,利用多...
第一节人体内物质的运输第一课时血管教学目标1、知识目标(1)区别三种血管的结构特点和生理功能;(2)描述血细胞的结构特点和生理功能;...
人体的血液循环一、教学内容:义务教育课程标准实验教科书八年级上册——人体的血液循环在信息发展的现代化、科技发展的数字化时代,利用多...
第1页共6页编号:时间:2021年x月x日书山有路勤为径,学海无涯苦作舟页码:第1页共6页第四章人体内物质的运输复习摘要:血浆成分:主要成分...
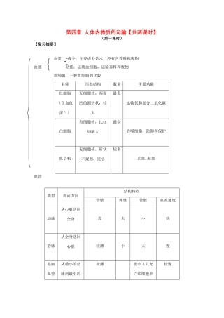
第四章人体内物质的运输【共两课时】(第一课时)【复习摘要】血浆成分:主要成分是水,还有它养料和废物血液功能:运载血细胞,运输养料和...
第三章人体内的物质运输知识点:1、血液加入抗凝剂(成分是)后会出现现象。(在右图中填写各部分的名称)血液由和构成,血浆的主要功能是...
.精品文档.2016全新精品资料-全新公文范文-全程指导写作–独家原创1/6八年级生物人体内物质的运输达标测试题及答案第一节人体内物质的运输...
第9章人体内物质的运输第1节血液一、教学目标:1.结合生活经验和实验观察,通过自主学习和教师点拨启发,描述血液成分和各自的主要功能2....
第4章人体内物质的运输主备人单元(课题)第四单元第四章人体内物质的运输备课时间备课内容研讨修改处单元分析教学分析人从生物圈中获取了食...
国际物流与国内物流的区别总结国际物流与国内物流的区别有:(1)国际物流与国内物流的经营环境不同。国际物流是不同国家之间的物流(2)国...
第1节人体内物质的运输教学过程教学内容备课札记学生活动一、创设情境,引入课题:课件展示第1节课题及血液流动图片。引言:同学们知道,人...
第四章人体内物质的运输第三节输送血液的泵——心脏(第二学时)问题导学案问题导学生活中如果有人被肺炎所困扰,医生会根据具体情况为患者静...
啊发顺丰到付6.15.1人体内物质的运输教学目标:1知道血液的组成及功能,知道血液的成分和主要功能2血细胞的形态、数量和生理功能。3说出什么...
拼十年寒窗挑灯苦读不畏难;携双亲期盼背水勇战定夺魁。如果你希望成功,以恒心为良友,以经验为参谋,以小心为兄弟,以希望为哨兵。第1节...
国际物流与国内物流的区别总结国际物流与国内物流的区别有:(1)国际物流与国内物流的经营环境不同。国际物流是不同国家之间的物流(2)国...

