第四章人体内物质的运输淄博十五中李志兴1.描述血液的成分和主要功能:会识别三中血细胞。2.描述人体血液循环系统的组成。3、概述血液循环...
第4章人体内物质的运输测试题一.单项选择题(共30小题)1.动脉是把血液由心脏输送到头、躯干和四肢的血管,静脉是把血液送回心脏的血管。...
人体内的物质运输血液循环系统血管血液心脏自学课本文字及图片,思考以下问题:1、心脏的外形像什么?大小呢?如何辨别心脏的上、下、左、...
七下生物第14周试卷(本卷复习内容:第四章人体内物质的运输、第五章人体内废物的排出)班级姓名一、我会选1.在刚采出的血中,加入抗凝剂...
精品资料第四章人体内物质的运输第一节物质运输的载体1、将一定量的人的血液放入装有抗凝剂的试管中,静置一段时间后,可以观察到血液有明...
1/5第四章人体内物质的运输复习学案一、教学目标:1、通过复习是学生加深对血液成分及功能的理解和记忆。2、学会根据血流的方向辨别出动脉...
人体内的物质运输基础知识巩固*描述人体血液循环系统的组成血液循环系统由心脏、血管和血液组成1、血液:由血浆和血细胞组成,血细胞有三种...
人体内的物质运输基础知识巩固*描述人体血液循环系统的组成血液循环系统由心脏、血管和血液组成1、血液:由血浆和血细胞组成,血细胞有三种...
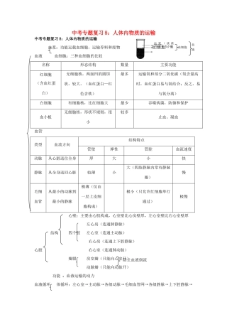
礼乐中学中考专题复习8:人体内物质的运输血浆:功能运载血细胞,运输养料和废物血液血细胞:三种血细胞的比较名称形态结构数量主要功能红...
中考专题复习8:人体内物质的运输中考专题复习8:人体内物质的运输血浆:功能运载血细胞,运输养料和废物血液血细胞:三种血细胞的比较名称...
14.1人体内物质的运输主备人:邵绍元一、教学目标1.知识目标:区别三种血管的结构特点和生理功能2.能力目标:通过描述血管、心脏、血细胞的...
第1节人体内物质的运输教学过程教学内容备课札记学生活动一、创设情境,复习引入:课件展示心脏的外形图复习:血管有哪三种类型?功能上有...
血液循环的途径说课题目01教学分析内容02实验设计03实验过程04教学反思1教学分析Partone教学分析教学设计教学过程教学反思“苏科版“教材八...
第1节人体内物质的运输------心脏导学案1、心脏位置2、心脏的功能3、倾听心脏跳动的声音用具:听诊器计时器分组:前后桌四人一组任务:一人...
信息库寻找血管人体内的血管镇江市第四中学赵艳测量脉搏认识血管质疑解惑DIY实验室血管与健康人体内的血管(苏科版生物八年级上册)第6单元...
兴庆区月牙湖回民第二中学课题研究快乐基础作业单课题:第15课第1节人体内物质的运输(第1课时)主备:王自忠课型:新课审核:教研组长学科...
便捷的快递物流,给我们送来了生活用品,垃圾清运车帮我们运走生活垃圾.交通运输保证了我们生活的稳定与平衡15.1人体内物质的运输1(血管)人...
测量脉搏:1.为了节约时间,测量30秒的脉搏2.为了减少误差,每人测量三次3.测量脉搏时要求安静,每次测量完请记录好自己的测量值,并迅速安...
第三节血液循环睢宁县黄圩中学张军目录二.血液循环的概念、意义二.血液循环的概念、意义四.出血的初步护理三.血液循环的动力一.血液循环的...
第十四讲人体内物质的运输(一)学习目标:1、认识血液的组成。2、比较三种血管类型。3、了解血型与输血的知识。1.血液的组成和功能:淡黄水、...

