下载后可任意编辑统计局报表工作总结与统计局招商引资工作总结汇编统计局报表工作总结20**年,在统计局的关怀和指导下,市统计局严格根据国...
下载后可任意编辑统计局执法工作报告与统计局报表工作总结汇编统计局执法工作报告一、行政执法责任制的建立、健全情况1、制定了《行政调解...
个人收集整理勿做商业用途1 / 4 分公司客户销售月报表统计日期:年月日至年月日单位:元 /辆 文档收集自网络,仅用于个人学习客户品名...
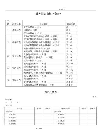
专业资料精心整理财务报表模板(全套)序号报表种类具体项目报表序号1 基本报表资产负债表 -- 月报表 1 利润表 -- 月报表 2 现金...
苏尼特右旗胜亚商务酒店有限公司2014 年度财务报表附注一、 公司基本情况苏尼特右旗胜亚商务酒店有限公司(以下简称公司)成立于2014 年...
阿里巴巴集团与京东商城财报分析课程财务报表及其分析姓名杜小雪学号 S201761702 指导教师王宛秋日期 2018年 5 月1 一.公司介绍阿里...
会计分析: 根据山东和信会计师事务所(特殊普通合伙)注册会计师赵波和王琳的审计意见,我们认为,海尔股份公司财务报表在所有重大方面按...
海信电器财务报表分析 一、财务分析: (一)盈利能力分析 利润表项目 2009 2008 2007 营业成本 14,904,567,047.19 11,025,741,26...
目录 I 目录 数据透视表和数据透视图报表概述 ......................................................................................
数据分层汇总交叉报表 SQL 语句实现方法 在管理系统中,管理人员往往需要对业务数据进行不同需求的分层汇总,并产生各种形式交叉报表。...
9 5 工 会 财 务 报 表 讲 解 一、工会会计报表的概述 (一)工会会计报表的概念 工会会计报表是反映各级工会财务状况、业务活...
9 5 工 会 会 计 报 表 讲 义 一 、工会会计报表的概述 (一 )工会会计报表的概念 工 会 会 计 报 表 是 反 映 各...
工会会计制度——会计科目和会计报表 第一部分 总说明 一、本制度统一规定工会会计科目的名称和编号,以便于编制会计凭证,登记账簿,查...
1 月度工作总结汇报表部门岗位姓名时间年月日至月日第一部分上月工作完成情况常规工作1、2、3、4、⋯⋯专项工作1、2、3、⋯⋯第二部分存在...
.WORD.格式 . .专业资料 .整理分享 . 企业财务报表分析与评价—以 XX药业股份有限公司为例学校:复旦大学学院:工商管理学院专业: ...
刘姝威:财务数据小细节里面藏大内容网易财经 7 月 8 日讯IPO 重新启动, 上市公司的财务质量再次成为媒体及公众关注的焦点, 面对...
合并报表集团内部投资收益抵消分录处理合并报表集团内部投资收益抵消分录处理一、集团内部会计事项抵消的必要性母公司在编制企业集团的合并...
制表:姚成志人事部经理:部门编制上月底人数调动辞职辞退自动离职新招人数本月人数超编流动率备注进出客房部919814101+101%中餐部24922962...
1香港交易及結算所有限公司及香港聯合交易所有限公司對本公告之內容概不負責,對其準確性或完整性亦不發表任何聲明,並明確表示概不就因本...
附一:会计报表格式 农业综合开发资产负债表 农发会01表 年 月 日 单位:元 -------------------------...

