2015-2016学年广东省广州六中、广雅中学、执信中学等六校高三(上)第一次联考物理试卷一、选择题:本题共9小题,共42分.在每小题给出的四...
2014-2015学年度第二学期高二级化学科期末考试试卷本试卷分选择题和非选择题两部分,共7页,满分为100分。考试用时90分钟。注意事项:1、答...
2014-2015学年度第二学期高二级生物科期末考试试卷本试卷共8页,答卷2页满分为100分。考试用时90分钟。注意事项:1、答卷前,考生务必用黑...
第1页共5页编号:时间:2021年x月x日书山有路勤为径,学海无涯苦作舟页码:第1页共5页第2页共5页第1页共5页编号:时间:2021年x月x日书山有...
虎门执信公园二期基坑支护施工技术(摘录自《广东土木与建筑》06年7月第6-8、27
-学年广东省广州六中、广雅中学、执信中学等六校联考高三(上)第一次月考生物试卷一、单项选择题:本大题共24小题,每小题1.5分,共36分....
届高三六校第一次联考政治试题注意事项:1.本试卷分第Ⅰ卷(选择题)和第Ⅱ卷(非选择题)两部分。答题前,考生务必在将自己的姓名、考生号...
届高三六校第一次联考语文试题本试题卷分第Ⅰ卷(阅读题)和第Ⅱ卷(表达题)两部分。考生作答时,将答案写在答题卡上(答题注意事项见答题卡),...
届高三六校第一次联考英语试题本试卷共10页,三大题,满分120分。考试用时120分钟。注意事项:1.答卷前,考生务必用黑色字迹的钢笔或签字笔...
-学年广东省广州六中、广雅中学、执信中学等六校高三(上)第一次联考物理试卷一、选择题:本题共9小题,共42分.在每小题给出的四个选项中...
届高三六校第一次联考物理试题一、选择题:本题共9小题,共42分。在每小题给出的四个选项中,第1~6题只有一项符合题目要求,每小题4分。第7...
-学年广东省广州六中、广雅中学、执信中学等六校高三(上)第一次联考数学试卷(文科)一、选择题:本大题共12小题,每小题5分,满分60分,...
届高三六校第一次联考文科数学试题本试题共4页,第1至21题为必做题,从第22、23、24三个小题中选做一题,满分150分,考试用时120分钟。一、...
届高三六校第一次联考理科数学试题一.选择题:本大题共12小题,每小题5分,在每小题给出的四个选项中,只有一项是符合题目要求的。1、复数...
广东省广州六中、广雅中学、执信中学等六校届高三生物上学期第一次联考试题(含解析)第一部分选择题(共36分)一、单项选择题:本大题共24小...
届高三六校第一次联考生物试题本试卷分选择题和非选择题两部分,满分为90分。考试用时90分钟。注意事项:1.答卷前,考生务必用黑色字迹的...
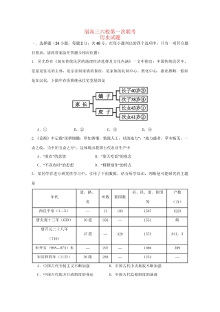
届高三六校第一次联考历史试题一.选择题(24小题,每题2分,共48分。在每小题列出的四个选项中,只有一项符合题目要求,请将答案涂在答题...
广东省广州六中、广雅中学、执信中学等六校届高三化学上学期第一次联考试题(含解析)第I卷选择题可能用到的相对原子质量:H1C12N14O16Cl35...
届高三六校第一次联考化学试题第I卷选择题可能用到的相对原子质量:H1C12N14O16Cl35.5一、选择题(共20小题,每小题只有一个选项符合题意,...
届高三六校第一次联考地理试题满分:100分时间:90分钟一、选择题(共22题,每题2分,共44分,请将最符合题目要求的答案用2B铅笔填涂在答题...

