电脑桌面
添加小米粒文库到电脑桌面
安装后可以在桌面快捷访问

广东省执信中学2014_2015学年高二化学下学期期末考试试题VIP免费

广东省执信中学2014_2015学年高二化学下学期期末考试试题_第1页
1/11
广东省执信中学2014_2015学年高二化学下学期期末考试试题_第2页
2/11
广东省执信中学2014_2015学年高二化学下学期期末考试试题_第3页
3/11
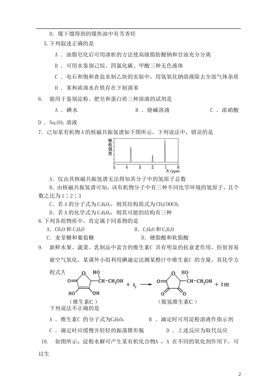
2014-2015学年度第二学期高二级化学科期末考试试卷本试卷分选择题和非选择题两部分,共7页,满分为100分。考试用时90分钟。注意事项:1、答卷前,考生务必用黑色字迹的钢笔或签字笔将自己的姓名和学号填写在答题卡和答卷密封线内相应的位置上,用2B铅笔将自己的学号填涂在答题卡上。2、选择题每小题选出答案后,有2B铅笔把答题卡上对应题目的答案标号涂黑;如需改动,用橡皮擦干净后,再选涂其他答案;不能答在试卷上。3、非选择题必须用黑色字迹的钢笔或签字笔在答卷纸上作答,答案必须写在答卷纸各题目指定区域内的相应位置上,超出指定区域的答案无效;如需改动,先划掉原来的答案,然后再写上新的答案;不准使用铅笔和涂改液。不按以上要求作答的答案无效。4、考生必须保持答题卡的整洁和平整。可能用到的相对原子质量H1C12N14O16第一部分选择题(共44分)一、单项选择题:本大题共12小题,每小题2分,共24分。在每小题给出的四个选项中,只有一个选项符合题目要求,选对的得2分,选错或不答的得0分。1.下列说法错误的是A.乙醇和乙酸都是常用调味品的主要成分B.乙醇和乙酸的沸点和熔点都比C2H6、C2H4的沸点和熔点高C.乙醇和乙酸都能发生氧化反应D.乙醇和乙酸之间能发生酯化反应,酯化反应和皂化反应互为逆反应2.已知卤代烃可以跟金属钠反应生成碳链较长的烃,如:CH3Cl+2Na+CH3Cl→CH3—CH3+2NaCl,现有CH3CH2Br和CH3CHBrCH3的混合物与金属钠反应后,不可能得到的烃是A.2-甲基戊烷B.2-甲基丁烷C.2,3-二甲基丁烷D.丁烷3.某有机物的结构简式为,它可以发生的反应类型有:(a)取代(b)加成(c)消去(d)酯化(e)水解(f)中和(g)缩聚(h)加聚其中正确的组合有A.(a)(c)(d)(f)B.(b)(e)(f)(h)C.(a)(b)(c)(d)(f)D.除(e)(h)外4.下列说法中,正确的是A.煤的气化是物理变化B.石油裂解的主要目的是为了得到更多的汽油C.甲烷、乙烯和苯在工业上都可通过石油分馏得到1D.煤干馏得到的煤焦油中有芳香烃5.下列叙述正确的是A.油脂皂化后可用渗析的方法使高级脂肪酸钠和甘油充分分离B.可用水鉴别己烷、四氯化碳、甲酸三种无色液体C.电石和饱和食盐水制乙炔的实验中,用氢氧化钠溶液除去全部气体杂质D.苯和浓溴水在铁存在下制溴苯6.能用于鉴别淀粉、肥皂和蛋白质三种溶液的试剂是A.碘水B.烧碱溶液C.浓硝酸D.Na2SO4溶液7.已知某有机物A的核磁共振氢谱如下图所示,下列说法中,错误的是A.仅由其核磁共振氢谱无法得知其分子中的氢原子总数B.由核磁共振氢谱可知,该有机物分子中有三种不同化学环境的氢原子,且个数之比为1∶2∶3C.若A的分子式为C3H6O2,则其结构简式为CH3COOCH3D.若A的化学式为C3H6O2,则其可能的结构有三种8.下列各组物质中,肯定属于同系物的是A.CH4O和C2H6OB.C3H6O和C2H4OC.麦芽糖和葡萄糖D.硬脂酸和软脂酸9.新鲜水果、蔬菜、乳制品中富含的维生素C具有明显的抗衰老作用,但很容易被空气氧化。某课外小组利用碘滴定法测某橙汁中维生素C的含量,其化学方程式为下列说法不正确的是A.维生素C的分子式为C6H8O6B.滴定时可用淀粉溶液作指示剂C.滴定时应缓慢并轻轻的振荡锥形瓶D.上述反应为取代反应10.如图所示:淀粉水解可产生某有机化合物A,A在不同的氧化剂作用下,可以生2(维生素C)(脱氢维生素C)成B(C6H12O7)或C(C6H10O8),B和C都不能发生银镜反应,A、B、C都可以被强还原剂还原成为D(C6H14O6)。下面的说法错误的是:A.果糖与A属于同分异构体B.A在酒化酶催化下能产生C2H5OHC.B和C都属于糖类D.D是1,2,3,4,5,6—己六醇11.一溴代烃A经水解后再氧化得到有机物B,A的一种同分异构体经水解得到有机物C,B和C可发生酯化反应生成酯D,则D可能是A.(CH3)2CHCOOC(CH3)3B.CH3CH2COOCH2CH(CH3)2C.CH3CH2COO(CH2)2CH3D.(CH3)2CHCOOCH2CH2CH312.下列离子方程式正确的是A.苯酚与碳酸氢钠溶液反应:C6H5OH+HCO3-→C6H5O-+CO2↑+H2OB.溴乙烷转化成乙醇:C2H5Br+OH-――→C2H5OH+Br-C.肥皂液加入醋酸:C17H35COO-+H+→C17H35COOHD.甲醛溶液与足量的新制Cu(OH)2共热:HCHO+2Cu(OH)2+OH-HCOO-+Cu2O↓+3H2O二、双项选择题:本大题共5小题,每小题4分,共20分。在...

1、当您付费下载文档后,您只拥有了使用权限,并不意味着购买了版权,文档只能用于自身使用,不得用于其他商业用途(如 [转卖]进行直接盈利或[编辑后售卖]进行间接盈利)。
2、本站所有内容均由合作方或网友上传,本站不对文档的完整性、权威性及其观点立场正确性做任何保证或承诺!文档内容仅供研究参考,付费前请自行鉴别。
3、如文档内容存在违规,或者侵犯商业秘密、侵犯著作权等,请点击“违规举报”。

碎片内容

广东省执信中学2014_2015学年高二化学下学期期末考试试题

您可能关注的文档

精品中小学资料+ 关注
实名认证
内容提供者

精品文档

相关文档

确认删除?
VIP
微信客服
  • 扫码咨询
会员Q群
  • 会员专属群点击这里加入QQ群
客服邮箱
回到顶部