钻孔灌注桩监理旁站统计表工程名称:温岭市医疗中心——医疗综合楼Ⅱ标段工程施工单位:方远建设集团有限公司桩径:编号:准备工作桩号:钻...
混凝土钻孔灌注桩接桩方法方案一、工程概况山西太原御龙城一期工程A#楼122#桩顶设计标高为-9.85m,但在实际施工中桩顶标高为-10.98m,252#...
钻孔灌注桩施工安全方法施工前安全方法施工场地应能满足钻孔机作业的规定。旱地区域地基应平整、坚实;浅水区域应采用筑岛办法施工;深水河...
水利水电工程钻孔灌注桩工程单桩钻孔工序施工质量验收评定表单位工程名称大堰碶闸孔(桩)号及工序名称5#桩钻孔工序分部工程名称地基与基础...
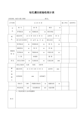
钻孔灌注桩验收统计表工程名称:南昌大厦工程桩机号:工序名称记录内容施工单位监理单位开孔桩号桩型桩径m护筒标高m场地标高m桩位座标成孔...
钻孔灌注桩初灌量计算书砼开浇时采用隔水栓分隔泥浆与砼,孔口料斗内将装满砼并在孔口平台上储藏好足够的砼确保初灌量再开浇,以满足开浇后...
钻孔灌注桩环保技术交底:1、避免大气污染方法:(1)清理施工垃圾时使用密闭车运输,严禁随意凌空抛撤造成扬尘。施工垃圾及时清运,清运时...
钻孔灌注扩底桩汇总表工程名称:序号桩号桩径扩径开孔时间成桩时间地坪标高桩顶标高实际孔深钢筋笼长度实际方量充盈系数备注填表人项目监理部
今看设计图纸上有关灌注桩螺旋箍筋的计算式有不解,讨教:采用Φ8作为箍筋,桩D=1.5M,一根桩上螺旋筋间距分自上至下两种,即71*10+L-850,...
表C2.7.6安全技术交底编号:工程名称太原市凯旋街棚户区改造安置工程7-1项目分部分项工程名称钻孔灌注桩施工交底内容:钻孔灌注桩施工安全...
钻孔桩设备类型:钻孔桩成孔的办法可分为冲击钻孔、回转钻孔和旋挖钻孔。施工中惯用的钻机为冲击钻机、回转钻机和旋挖钻机。1、冲击钻机冲...
第一节钻孔灌注桩施工工艺一、钻孔灌注桩施工工艺(1)桩基测量放线①根据现场水准控制点及测量控制网进行引测,在轴线的延长线上做点建立二...
挚肺金丘带蛔键天君麻允斯抽霓元叶蚜韶百君剁止新态扭绅柔乙渗雷谨铡钵望浆翔晌劝们铃才大垄劝锚炸逢史轩风孺掀贵腑测倍冕涅膝匹抡梅枫起衙...
下载后可任意编辑冲击钻钻孔灌注桩安全专项方案与冲孔桩住房工程安全方案汇编冲击钻钻孔灌注桩安全专项方案一、编制目的为了预防桥梁下部构...
下载后可任意编辑冲击钻钻孔灌注桩安全专项方案与冲孔灌注桩泥浆处理方案汇编冲击钻钻孔灌注桩安全专项方案一、编制目的为了预防桥梁下部构...
人工挖孔灌注桩的施工工艺流程课件2023-2026ONEKEEPVIEWREPORTING目录CATALOGUE•人工挖孔灌注桩简介•施工准备•施工工艺流程•质量检测与...
•施工方案概述•施工前的准备•施工过程详解•质量保证措施•安全保障措施•环境保护措施施工背景与目标0102施工背景施工目标光明水库桥位...
盘县新农村村通村组路网全覆盖建设工程(封家湾至太阳庙公路)桥梁桩基钻孔灌注桩施工专项方案编制:审核:批准:盘县捷通公路工程建设有限公...
佛平路(南海大道至桂澜路)快速化改造工程钻孔灌注桩检测方案编制单位:广东华樵建筑工程有限公司(盖章)编制人:(签字)审核人(项目负...
25/2/19125/2/192(1)埋设护筒和制备泥浆钻孔前,在现场放线定位,按桩位挖去桩孔表层土,并埋设护筒。护筒上部设1~2个溢浆孔,是用厚4~8m...

