百度文库- 让每个人平等地提升自我1 施 工 技 术 交 底 记 录工程名称交底日期技术交底项目楼地板砖铺贴工程部位楼地板交底提要:...
百度文库- 让每个人平等地提升自我1 楼 地 面 及 屋 面 防 水 工 程冬期施工方案1 编制依据建筑地面工程施工质量验收规范(GB5...
技 术 交 底 记 录表 C2-1资料编号工程名称海军丰台东大街5号院住房一期工程 I 标段工程交底日期2017 年 3 月 20 日施工单位...
楼、地面装修施工方案宜昌市第十一中学科技综合楼工程室内楼、地面材料分别为: 梯间楼面及踏步、 走廊楼面为芝麻白花岗岩板;教室、实验...
找标高、弹面层水平线一基层处理洒水湿润—抹灰饼•浇2.施工准备2.1材料及主要机具:2.1.1水泥:采用 32.5 矿渣硅酸盐水泥。2.1.2砂:水...
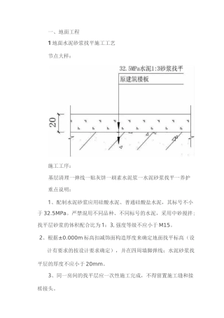
一、地面工程1 地面水泥砂浆找平施工工艺节点大样:施工工序:基层清理一弹线一贴灰饼一刷素水泥浆一水泥砂浆找平一养护重点说明:1、配制...
施工方案编制:初审:审核:批准:二 O—五年八月二十九日天津宝能现代科技广场工程楼地面垫层及基层编号:FA-39楼地面垫层及基层施工方案...
通 信 工 程 │ COMMUNICATION ENGINEERING 46 2018 年 8 期 河 北 省 央 视 节 目 地 面 数 字 电 视 覆 盖 ...
橡胶板地面施工工艺(1) 施工准备(2) 施工流程 检查基层→修补基层→弹线→刮胶→铺贴橡胶地板→清理→养护→粘贴 踢脚板 (3) 施工办...
下载后可任意编辑陶瓷锦砖地面施工工艺标准(708-1996)范围 本工艺标准适用于工业与民用建筑的地面铺贴陶瓷锦砖(即马赛克)地面面层。施...
下载后可任意编辑陶瓷锦砖地面施工工艺标准(708-1996)范围 本工艺标准适用于工业与民用建筑的地面铺贴陶瓷锦砖(即马赛克)地面面层。施...
SGBZ-0308 陶瓷锦砖、陶瓷地砖地面施工工艺标准依据标准:《建筑工程施工质量验收统一标准》GB50300-2001《建筑地面工程施工质量验收法律...
下载后可任意编辑目 录一、编制依据...................................................................................................
下载后可任意编辑硬化院面施工方案 下载后可任意编辑第一章 施工概况 本工程是新建大街聋哑人学校西一中家属楼院面及胡同硬化工程,工期...
下载后可任意编辑钢结构厂房钢筋砼地面施工措施一、编制依据1.施工图纸及法律规范、标准。《建筑地基基础工程施工质量验收法律规范》GB5020...
金山福地二期工程精品 word 文档可以编辑(本页是封面)【最新资料 Word 版 可自由编辑!!】下载后可任意编辑楼地面工程施工方案编 ...
下载后可任意编辑中铁十五局集团第六工程有限公司 郑东新区北三环隧道及地面道路工程施工项目经理部物资设备管理办法为了确保工程的顺利实...
下载后可任意编辑目 录第一章 编制依据及原则.....................................2第二章 工程概况...................................
下载后可任意编辑硫铵厂房轴间柱、中环梁、柱子加固防腐及地面防腐铺衬改性聚四氟工业合成板施工方案一、工程概况:1、工程项目所在地:厂...
盘 营 客 运 专 线 PYTJ-2 标DK71+490.08 ~DK72+374.5 段路基原 地 面 处 理 施 工 方 案编 制 人:复 核 人:批 ...


