五、施工组织设计1、工程概况工程质量:符合国家现行规定工程工期:**日历天2、施工组织方案为了确保工程质量、高效、有序的工作,本工程实...
投标履约承诺书 本公司承诺: 遵循公开、公平、公正和诚实守信的原则,参加大兴区大悦春风里保洁服务项目(二标段)项目的投标。 一、不...
随着我国国民经济和社会进展的需要,工程建设规模也越来越大,对于施工企业的 进展,既是机遇又是挑战。施工企业为了自身的生存和进展,只...
投标文件的施工组织设计编制提纲前言1.工程概况2 施工总体布置和组织管理机构3. 设备、材料、人员使用计划和运到施工现场的方法4. 施工...
其他需说明的第一节成本管理措施成本的降低应建立在质量的基础上。在施工过程中,要树立向质量要成本的原则,其具体措施如下:一、劳动力管...
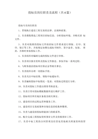
投标员岗位职责及流程(共 4 篇)投标专员岗位职责1、贯彻执行建设工程交易的法律、法规和政策。2、负责搜集筛选工程项目招标信息,分析...
投标授权委托书(原创 4 篇) 投标授权委托书共含 4 篇, 第 1 篇:投标授权委托书 本授权委托书声明:姓名)系投标人名称)的法...
投标大型住宅区物业车辆管理思路一、车辆管理的总体思路车辆管理是物业管理服务中一个重要部分:一是制定车辆管理制度,严格控制车辆进出,...
投标委托合同范本新 投标委托合同容易产生纠纷。因此签订投标委托合同时需要注意什么呢以下是为大家精心整理的关于投标委托合同范文,欢迎...
开标表格 3:投标人签到及投标文件递交表序号投标人名称姓名职务手机办公电话投标文件递交 时间及地点备注12345项目编号:项目名称:经办人...
投标单位一般情况企业注册名称企业注册地址主管部门经营范围企业资质等级经营方式成立时间批准部门批准文号企业性质企业法定代表人注册资金...
投标保证金管理办法实施细则第一章 总 则第一条根据 xx 集团《xx 公司投标保证金管理办法》及要求,xx 公司(以下简称为公司)为加强...
投标专员年度工作总结篇一:投标专员年度工作总结转眼间 XX 年就过去了,到公司上班也有两个多月,在这段时间来,在领导的对的指导和同事...
五、售后服务承诺本项目的售后维护保障服务是 XXXXXX 公司为了满足客户高层次、全方位、 个性化的服务需求而提供的,旨在保障客户网上设...
建设工程施工投标保函 编号:(工 字)第 号 (招标人):_____________________________ 鉴于_________________ (以下简称投标人)...
建筑投标施工组织设计目录一 、 编 制 根 据 … … … … … … … … … … … … … … … … … … … … …...
建筑工程预算在投标报价的作用本文阐述在建筑项目中投标是非常普遍的。报价单是投标人根据招标文件的相关法律关规定,根据业主的实际要求编...
建筑工程施工投标保函范本 编号:(工 字)第 号(招标人):_____________________________鉴于_________________ (以下简称投标人)...
建筑工程施工投标保函的范本 编号:(工 字)第 号(招标人):_____________________________鉴于_________________ (以下简称投标人...
建筑工程投标报价策略建筑施工企业投标时要根据工程对象的具体的情况,确定相应的投标策略和采纳适当报价技巧。假如掌握了一定的报价编制技...

